Jump to content

HCLSIG/PharmaOntology/Publications/Graphics

From W3C Wiki

TMKB Overview (High resolution)

TMKB Overview (Low resolution)

TMO Overview (High resolution)

TMO Overview (Low resolution)

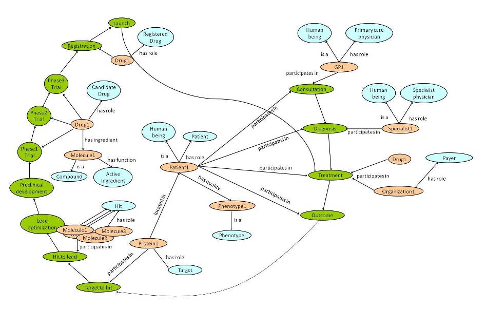
Drug Pipeline (High resolution)

Drug Pipeline (Low resolution)