W3C | TAG | Previous: 10 Nov 2003 | Next:
24 Nov 2003 teleconf
Minutes of 15-17 November 2003 TAG face-to-face meeting in Shin-Yokohama,
Japan
Nearby: Teleconference details · issues list (handling new
issues)· www-tag
archive

Roll call from left: Stuart Williams, Tim Bray (kneeling), Tim
Berners-Lee, Chris Lilley, Norm Walsh, Cathy Cotton, Paul Cotton, Deanna Orchard, David
Orchard, Ian Jacobs, Dan Connolly. Regrets: Roy Fielding. Photo
courtesy of Tim Bray.
Agenda:
- Architecture Document
- Meta-review
- Status, Intro
- Section 2 (Identification)
- Section 3 (Interaction)
- Slides/diagrams from Dan Connolly
- Section 4 (Data formats)
- Section 5 (Conformance)
- Discussion of selected topics
- Good practice note on error handling in 1.2.2
- Proposal to add SOAP to example list of protocols in
3.2
- Primacy of HTTP URI Scheme
- Definition of "on the Web", relation to "information
resource"
- Edits to extensibility/versioning finding
- On URI Ambiguity
- Definition of "agent"
- XInclude relation to fragment identifiers
- New issue ultimateQuestion-42
- Orthogonality of specifications
- Media Types and Fragment Identifier Semantics
- Proposal for new 1. subsection on Extensibility
principle
- Qnames in XML
- Separation of content / presentation
- Other actions
- Planning
- TAG Communications
- Last Call
- XML 2003
- Tech Plenary 2004
- Closing thoughts
Resolved:
Upcoming meetings:
- 24 Nov teleconf. Regrets: PC, DO, DC
- 1 Dec teleconf
- 4 Dec EXTRA teleconference @ 8am PT/11am ET for one
hour.
- 8 Dec. Regrets: TBL, CL
- The TAG considered the possibility of a remote video teleconf in Feb
2004.
The following people reviewed the 11 Nov 2003 Editor's
Draft of the Arch Doc: TBL, TB, SW, NW, DO.
Zen Masters ponder
HTTPRange-14
For Enlightenment
[Ian]
- NW: On the whole I think it's quite good. I'd be happy to send to
last call. I've got 4-5 significant things I'd like to address.
- TBray: I feel similarly to NW. I think we should go to last call. I
think we've reached the point of diminishing returns within the TAG
itself. We need fresh eyes to find big problems. I am in favor of
amputating the section on conformance.
- IJ: I think we are two drafts from last call.
- SW: I feel it's becoming quite good. I find the data formats section
less strong. I think it's the section that needs the most work.
Context-freeness of denotations of URI is a bit of a problem; as well
as ambiguity of URI usage.
- [TBray]
- Discussion on "two drafts" - significant sentiment to avoid
structural changes as nobody is going to be able to effectively read
end-to-end any more
- [Ian]
- SW: Whether people can be agents Some good practices are motherhood
and apple pie.
- [TBray]
- Agree with SW on motherhood/apple-pie practices, lose 'em
- [Ian]
- SW: Section 4 should be centered on an architectural principle about
mixing language. I find it doesn't tackle that question head-on. I
found the extensibility and versioning stuff too little to be
useful.
- SW: I think the section on links should be part of the section on
identification.
- TBL: I feel that it would be positive to have this document out
there. That said, I have about three places where I wrote lots of text.
I wrote out a piece on authority, on expense of new URI schemes. My
main issue is still httpRange-14. There's already the clash in the
abstract. Let people know in doc we'll be working on more topics.
- DC: Could I quote from this doc to a WG participant and convince that
person to, e.g., use URIs? The last time I read this it did not feel to
me like I could do that. I need to be clearer about what we're aiming
for. If it's to get more review, I don't want to abuse the last call
process. I think we've got good practice notes but have not stepped
back to point out which arch principles they address..I think we need
to tell people which issues we have addressed and which we have not.
Some of my big issues are about terminology.
- TBL: From a process point of view, are we ready to go to CR/PR if we
don't get any comments? If so, we are ready to go to last call.
- [timbl_jp]
- We should be explicit about those issues which we do expect to fix in
last call.
- [Ian]
- TBL: Make that part of the document.
- Action IJ: Add a column to the TAG issues
list about the version of the document in which we are expecting to
address the issue.
- DO: On the whole pretty pleased with it (having read it on the
document). It's hard to know when you're done with an arch doc. We've
been talking about extensibility and versioning and I think it's more
prevalent than I thought..There's a section on general principles where
we might want to talk about extensibility and compatibility. I think
the extensions / namespaces stuff DO/NW/IJ were working on needs more
work. And I really think diagrams are important.
- [timbl_jp]
- (TBL: some issues affect how the doc is written and don't necessarily
have a para in the doc you can point to)
- [DanC_NRT]
- using RFC2119 terms in our statement of principles is _not_ critical,
to me.
Dirk and Nadia
Help demonstrate principles
Through their example
- [Ian]
- Abstract [We'll do last]
- Status
- SW: We'll need to make changes for the last call draft.
- DC: Put in upcoming status section info about which issues we are
addressing/not addressing
- NW, TB: Please make each of the good practice notes an
imperative.
- IJ: Two notes:
- Imperative makes 2119 hard to use
- Constraints are likely to be better in declarative voice.
- Proposed; Use noun phrases for GP Notes.
- Resolved: Make titles of practice notes
consistently noun phrases.
- TBL: Get ride of <code> around URIs.
- NW: Move 1.1 to 1.0.
- TB, DC: No.
- SW: I agree with NW.
- DC: I'd rather a few readers jarred than everyone bored by admin
stuff.
- TBL: Diagram is misleading since representation missing media
type.
- Resolved: Fix diagram in 1.0 to also
show media type.
- SW: Are people agents?
- [DanC_NRT]
- yes, people are agents, IMO
- [Ian]
- IJ: Current expectation is that agents is only software.
- TBL: I think that agents should include people too.
- [Zakim]
- timbl_jp, you wanted to say that Dan is wrong in thinking that groups
go to last call with all issues closed, except in that he redefines
"closed" to means "to be taken care of in a future version of the
document", which is not what most people men by closed. and to say
agents do include people
- [Ian]
- DC: People are agents.
- NW: Delete ", and other user agents (software acting on behalf of a
person)."
- DC: That wouldn't work for me. It shows up in error handling. someone
who makes a get request is a combination of a person and software. It
matters there.
- TBL Proposal: Agents include people.
- TBray: I think that we should talk about software when we mean
software and people when we mean people.
- TB Proposal: Don't use the term agent. Use "software" and "people"
instead.
- TBray: Lose the distinction when software acting behalf of a person
or not.
- [DanC_NRT]
- agenda + Are people agents?
- [Ian]
- TBL: An agent can make a commitment.
- DC: You can sue a person because of what they do through the Web.
- SW: In 1.1.2, should we say "formal model"?
- [DanC_NRT]
- tim, your suggestion about headings and levels in section 1 was
well-made; pls put it in email sometime soon.
- timbl, that is
- [Ian]
- SW: Delete "and formal model".
- TBL proposal: Lose para on REST in 1.1.2.
- TBray: I am in favor of losing the paragraph. However, we need a ref
to REST.
- correction: RF thesis.
- DO: I think we should say we plan to include more of RF's stuff in a
future draft.
- DC: Propose to move reference to RF's work in section 6.1.
- Resolved to accept TBL proposal:
- Delete last section of 1.1.2
- Add para to 6.1 that explains that these terms follow the work of
RF (with reference)
- DO on second paragraph of 1.1.2: "The findings do not contain good
practice notes, principles, etc. beyond those that appear in the
current document."
- [DaveO]
- I propose something like "The findings often provide more detail on
particular areas of interest than the web arch document"
- [timbl_jp]
- s/the web arch/this/
- [Ian]
- DO: That's not true.
- DC: Maybe "generally". E.g., the important ones have been lifted and
are in this document.
- IJ: I think that if there is no conformance to this doc, then I think
it suffices to say "for more detail go look at the findings"
- Action IJ: Provide wording to replace
text in 1.1.2 about relation between arch doc and findings (w.r.t. good
practice notes).
- SW: Make a positive statement that this document draws on material of
importance from the finding.
- Section 1.2.1 Orthogonal specs
- TBray: The third para is too fluffy. The good practice note is
motherhood and apple pie. I'd prefer deleting third para and good
practice notes.
- [DanC_NRT]
- +1
- [Ian]
- SW: I concur with TB.
- TBL: I didn't like the good practice note. An example is that HTTP
doesn't specify HTML.
- DC: But HTTP does cite HTML; I'm willing to research where we made
explicit HTML and that it came back to bite us.
- [DaveO]
- proposal: Action DC to cite pro and counter cases?
- [DanC_NRT]
- what I remember now: HTML spec has charset weirdness, http-equiv,
refresh.
- ... also: query string stuff for forms/cgi
- [Ian]
- TBL: The format of query URIs impinges on the design of a server.
- Action DC: Provide text for 1.2.1 of
where this wasn't done and resulting pain.
- SW: "Orthogonality is an important principle in Web architecture. "
We don't have a principle here, however.
- TBray: I'd lose "Orthogonality is an important principle in Web
architecture. " Say "Orthogonality in specs facilitates..."
- [DanC_NRT]
- ACTION DanC: elaborate on value of
orthogonality of specs in section 1.2.1 including example HTTP/HTML
- [Ian]
- Resolved: Delete the good practice
note.
- [Zakim]
- DaveO, you wanted to talk about 1.2.1 "abstractions" and "orthogonal
specifications"
- [Ian]
- DO: The term "orthogonal" is not clear. Nor "feature"/"architectural
boundaries"/"feature".
- TBray: I think that when we provide principles we should be super
careful about defining terms. When we are writing English prose, it's
ok to not define every term that is straightforward English usage.
- DC: I see DO's point but I think it's below the threshold of what we
need to address.
- [DaveO]
- architectural boundaries -> abstractions
- [DanC_NRT]
- +1 s/across architectural boundaries/across abstractions/
- [Ian]
- DO: Don't use "architectural boundaries".
- DC: Say "Across abstractions" instead.
- TBL: Actually, it's about peeking outside the scope of a
specification.
- Resolved: Editor will delete "arch
boundaries" and reuse terms instead, per above proposals.
- IJ: In good practice note of 1.2.1 delete "^Format".
- [Zakim]
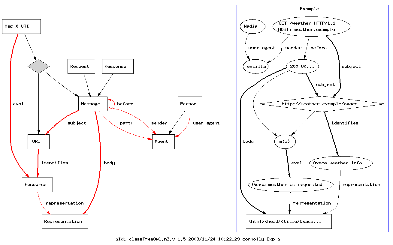
- DanC_NRT, you wanted to note in the modelling I did on the plane,
people are agents http://www.w3.org/2001/tag/fdesc54/webarch-diag-comm.png
and to comment on 1.2.2 regarding error handling.
- [Ian]
- Section 1.2.2
- DC: In 1.2.2, the main point is that software behaves on behalf of
people and it's bad when it doesn't. I agree that silent recovery is
harmful, but I don't think that's the main point.
- TBL: The arch principle currently not upheld is that for a given
piece of software, one needs to know on what person the software is
acting.
- SW: We also want our systems to consider robustness.
- [DanC_NRT]
- (I'm satisfied that 1.2.2 isn't critically broken, given that other
folks have read it carefully and found it OK)
- [Ian]
- DO: Propose to lose second bullet in 1.2.2. Good point to make
whether unknown things are errors.
- TBray: Instead, say in second bullet that when software recognizes
unrecognized content, it may be treated as an error or it may not. For
more details, see the section on versioning and extensibility...
- DO, IJ, NW: Yes.
- SW: On good practice note - "behavior". SW proposal: "Specification
authors SHOULD specify the semantics of error conditions and the
significance to agents."
- DC: I disagree with SW and with the good practice note. I think that
specs should say what to do and be silent about what to do in the face
of error.
- TBL: I understand both sides of this debate. I tend to ask groups to
define what a conforming document means, but leave error behavior up to
agents. Except in some special cases.
- DC: 404 is not an error condition, it's part of the protocol.
- agenda+ good practice note on error handling in 1.2.2
- 1.2.3. Syntax and Interoperability
- [DanC_NRT]
- SAX needs a citation
- [Ian]
- SW: I was indifferent to the first paragraph.
- TBray: Hmm, that paragraph is my baby. :)
- TBL: The danger of 1.2.4 is that it becomes a religious issue. The
Internet works because we've said how protocols work. We don't say what
your browser does. That's something worth pointing out. On the other
hand, we are moving towards specifying APIs. What's holding up RDF
right now is not about what goes across the wire. The SAX API was
important to XML adoption, for example. I think there's another point,
which is "Why are Web services better than RPC?" Using a grammar for a
language when it goes across the wire is better than CDATA. I have a
problem with the title. I suggest to change to "syntax, meaning, and
sequence of messages exchanged"
- TBray: How about "message-level interoperability". The church of the
bits on the wire. "Protocol-based interoperability" for the title.
Delete "And" before quality
- [Zakim]
- DaveO, you wanted to talk about possible 1.2.4 Extensibility as a new
section.
- [Ian]
- DO: I think there is a general principle on extensibility and
versioning that we should capture here. Extensibility appears elsewhere
(e.g., URI path space for server managers).There are extensibility
points in the URI spec.
- [timbl_jp]
- The things DO is talking about I think I know as "flexibility
points". They are to do with orthogonal design. "Flexibility points"
are clean and simple references from one spec to another which allow a
lot of independence between the design of each spec.
- [Ian]
- DO: There is also extensibility regarding fragids (e.g., user agents
ignore "#foo" when used with PNG). I propose we talk about
extensibility in 1.2, and then refer to specifics on formats.
- [Zakim]
- DanC_NRT, you wanted to concur; we don't "reboot the web for v2.0".
continuous evolution is an important top-level principle and to call
for volunteers for text to review tomorrow or the next day
- [Ian]
- DC: I agree that continuous evolution is a top-level principle
- TBL: I call this arch principle a "flexibility point".
- DO: Distinguish loose coupling from extensibility points.
- TBL: Ignoring on fragids is a kludge to a certain extent. In the case
of fragids, then flexibility point is a hand off to another spec.
- SW: I think of flexibility as adding functionality within a given
layer. Rather than, say building on top of a layer.
- DO: In the case of unknown frag ids, the user agent convention of
ignoring frag ids allows evolution.
- TBL: We're on tricky ground here - it's great because it works in
browsers, but some things that browsers do (like working around
malformed HTML) are not healthy. I think we've made this point up
front: "Orthogonality is good"
- Action DO/NW: Produce new text for a
small subsection 1.2.4 (or perhaps for 1.2.1)
- DO: It'll be done by tomorrow.
A short string's value
Augmented since shared by all
Interconnection
- [Ian]
- NW: I'd prefer "identified" to "linked-to"
- TBL: I have some text regarding HTTP (see TBL
email for this and other suggested text).
- Suggested replacement text for note in 2.3
- DC: Issue 16 is clearly relevant
- [TBray]
- Further to this subject: http://phobos.apple.com/WebObjects/MZSearch.woa/wa/itmsLinkMaker
- [Ian]
- DC: I can't sign up for putting in this text and not saying it's
relevant to issue 16. I.e., why leave the issue open?
- TBL: I'd love to put in the Apple example... I'd like to put in DDDS
as well.
- DC: Crisp WG.
- TBL: +1 to mentioning crisp.
- IJ: We could use the 2.3 good practice note as the expression of
TBL's http note: "Authors of protocol specifications SHOULD NOT
introduce a new protocol when HTTP provides the desired properties and
..."
- [Ian]
- IJ clarifies: I am suggesting to use similar language as we use in
2.3 to address/reformulate TBL's proposal.
- [timbl_jp]
- Use HTTP when appropriate for new designs instead of designing a new
space.
- [Ian]
- TBL: I have a problem with the document. We have been very general
and not said enough about HTTP. We have addressed hypertext (which is
about HTML) but shied away from HTTP. It's worth pointing out that HTTP
has very strong support.
- [DanC_NRT]
- (discussion regards a proposal from timbl to replace "Note: The tag
should provide more justification..." in 2.3)
- [Ian]
- TBray: There seems to be general support for TBL's text. Orthogonally
there is the point about scheme v. media type.
- agenda+ Primacy of http URI scheme.
- [Zakim]
- DanC_NRT, you wanted to note infelicities around 1st principle in 2
and to ask if other folks like "thoughtful URI creation"
- [Ian]
- DC: First principle in section 2 doesn't work for me.
- [DanC_NRT]
- DC cites "10
November 2003: XML Inclusions (XInclude) Version 1.0 - Last Call
Ends 31 December 2003" and his comments
on xinclude not (?) using URIs
- [Ian]
- NW: XML Core WG compromise is that one attribute contains URI and one
includes the fragid.
- TBL: XInclude is a fundamentally level-breaking spec. As in C, cpp is
a different level.
- [Ian]
- TBL: Content negotiation works with html:img. It doesn't work with
XInclude. XInclude can't cope with resources; it needs to be able to
specify a sequence of Unicode characters. But it's useful, and we want
to do it. But we have to recognize that it's level-breaking. E.g.,
ignoring media type ("this is plain text, but parse as XML"). XInclude
works at the syntactic levels. XInclude is not an XML application, it
should have been part of the XML spec.
- DC: I am still trying to decide whether i think that what the xml
core wg did is right or wrong. The second attribute is not a URI.
- [TBL summarizes history of where xinclude spec syntax came
from]
- TBL: I think they are doing it right now. It has to do with applying
the function before or after retrieval and the position of the info in
the URI.
- DO: We haven't written up in the arch doc what the arch is in this
area.
- TBray: I think that what's at the beginning of 2 (first constraint)
is sufficient.
- DC: I'm hearing that TAG doesn't agree with my disagreement with the
Core WG's fix.
- TBray: I'm fine with text at beginning of 2.
- TBL: I have some nits.
- DC: I am not satisfied with text in section 2. I don't understand the
point that it's trying to make. I know of a specific point where I
wanted to apply something related and I couldn't.
- DO: I'd like to talk about the relationship between fragids and
xinclude.
- agenda+ relation of xinclude to fragids
- TBray: Corner cases can shed useful light.
- Bug fix in 2.1: Forgot "do not" before necessarily!
- NW: In 2.3, I don't believe last sentence before Note about cost of
new URI scheme. Epiphany browser lets me do this.
- TBray: So does Safari.
- IJ: I think Gnome does this too.
- We are talking about: "such dispatching can be accomplished at
lower expense by registering a new Internet Media Type
instead."
- TBL: The cost is huge. Suppose that people start populating their web
space with "norm:" things. You've slashed the interoperability with the
Web. There's a part of the Web that now requires the "norm:"
schema.
- [DanC_NRT]
- " New URI schemes are the only thing you can't FollowYourNose to look
them up." -- http://esw.w3.org/topic/UriSchemes
- [Ian]
- SW: But the registry issue is the same for media types.l
- TBL: If "norm:" addresses a piece of a broadcast digital TV segment.
There's no way you can use HTTP for that. It's reasonable in that case.
The cost of the entire community when you include the development of
the scheme into a globally usable standard (so that "norm:" can be used
by anyone in the world and in a standard fashion) is very high. You
have to consider the development of ancillary software (e.g., proxies)
and also a social acceptance. The real cost of introducing a new URI
scheme (e.g., of introducing HTTP) is huge.
- TB: A data format doesn't require new caching or proxy software. It's
just bytes.
- TBray: I think the statement about cost needs to be reworked.
- DC: New URI schemes are the only place where you can't follow your
nose.
- TBL: You can run a registry for new URI schemes.
- [DanC_NRT]
- (and the pluginspage thing could work for new URI schemes)
- (i.e. an analog of the pluginspage)
- [Ian]
- DC: Talking about relative cost of these things is irrelevant. Pick
whichever thing you need.
- TBL: But that begs the question - it doesn't tell you when you need a
new URI scheme.
- DC: I don't think the cost benefit argument in this case is
helpful.
- [TBray]
- http://phobos.apple.com/WebObjects/MZSearch.woa/wa/itmsLinkMaker
- [Ian]
- IJ: What about something like don't use a URI scheme when you are
simply identifying bits in a particular format.
- TBL: It's a bad idea to reinvent a new scheme when you don't need to.
People try to reinvent HTTP far too often.
- TBray: I suggest we strike this text on cost.
- DC proposal to delete "If the motivation .... and Note para that
follows" (i.e., two paras)
- [DanC_NRT]
- do we argue that introducing new media types is bad? where?
- [Ian]
- IJ: I just heard "Don't introduce a new URI scheme if you are
introducing a new media type"
- SW 6 comments on section 2.
- 1) SW: I am wary of talking about "shared meaning of a URI".
- "...shared set of identifiers and on their meaning..."
- DC: The text does not say that a URI only means one thing. It
carefully avoids that.
- [On the topic of ambiguity and indirect identification]
- DC: It is a principle of Web architecture that you want to be able to
change scale and merge easily.
- [Section 2.2]
- Third para of 2.2 still needs work.
- TBray: How exactly is indirect identification different from
identifying a company by its Web page?
- TBL: In English there's no different; when you do it in RDF you have
problems.
- DC: What it says here is that associating companies with Web pages is
indirect reference. The problem is when two parties use the same URI to
identify two different things.
- TBL: I agree with TB that fourth para should say instead "The company
whose Web page is..."
- TBray: The para about indirect identification concerns me. Why is
this important to Web architecture? I understand the example and I'm
comfortable with the first 2 paras.
- [DanC_NRT]
- "the person who has a given email address" +1
- [Ian]
- TBL: Indirect identification happens a huge amount of the time.
Relational databases don't have identifiers for the rows. What people
do is to use primary keys. So they say "the person whose social
security number is this"
- TB attempts to summarize: People use URIs as database keys for
indirect identification.
- TBray: We are saying "Don't confuse using URI as a key and the
underlying use as an identifier."
- TBL: Please don't mention keys in the text. "People can be identified
by "the person who has the email address..." or "the organization that
has the home page ....". The architecture is that when you publish
something, you try to ensure that the URI is used clearly. You do this
in advance of later merges not yet conceived. Don't split the Web. The
URI means "x" everywhere.
- TBray: I think the example of the database merge is a broken
example.
- DC: The example is trying to say that persons A and B were using URIs
inconsistently. Person B was using the URIs for something else; don't
pretend you're in the Web when you're not in the Web.
- TBray: If you want to use a URI as a database key, that's fine, but
don't pretend that it's being used as the identifier of the resource it
identifies.
- Action TB: Rewrite paragraph on ambiguity
in section 2.2.
- 2.6.1. Internationalized Identifiers
- SW: I think we should say whether IRIs are URIs.
- TB, NW: No.
- NW: We are explicitly saying this is future work.
- 2.6.3. Work on Dynamic Authority Delegation
- TB, TBL: I don't think we know enough about this.
- DC: I think this comes from me. In a word, DDDS is good. I don't
think I have a problem with losing 2.6.3. This is discussed in
substance in the ID on how IANA should run its Website.
- Resolved: Delete 2.6.3, NW
abstaining.
- 2.6.4. Non-hierarchical Administration
- DC: I have not delivered on my action item.
- TBL: This is an interesting research topic (peer-to-peer) and getting
rid of the DNS bottleneck.
- TBray: If we are saying down the road we are getting rid of the DNS
bottleneck, I'd be ok with that. I propose that we remove it unless
someone by tomorrow has proposed text.
- Resolved: Remove 2.6.4 unless someone
by tomorrow has proposed text.
- 2.6.2. Determination that Two URIs Identify the Same
Resource
- TBL: s/equivalentTo/sameAs/ (see TBL
email)
- ....such as "sameAs and FunctionalProperty" to state or indirectly
imply that two URIs identify the same resource."
- DO: I suggest that this be split into "sameAs asserts" and
"functionalProperty <does something else>"
- TBL: Could say with ",respectively"
- IJ: Do we need "Note" two paras before 2.4?
- Resolved: Put back in reference to
Gutenberg text in 2.3
- DC: I think "Note" in question is worth the screen space.
- NW: Delete "Note"
- DC: I'd prefer an example of such a URI scheme (e.g., "ftp").
- SW/TBL/DC: "Note" works for me to de-emphasize this.
- IJ: I could move it down.
- [DanC_NRT]
- no, not an example, a citation
- an example of a URI scheme _specification_
- (we seem to be breaking for lunch)
Take this URI
Representation is yours
If you dereference
Completed action CL 2003/07/21: Discuss and propose improved wording of
language regarding SVG spec in bulleted list in 2.5.1. (Done)
- [Ian]
- [Chris Lilley joins the meeting]
- Resolved: Delete first paragraph of
3.
- 3.1. Using a URI to Access a Resource
- TBray: Verify that "Section 1.2.2 of [URI]" exists. In [URI] say that
references are to sections of URI bis.
- DC: What does our reference to [URI] mean for last call? I wouldn't
consider it the end of the world if we went to last call this way.
- TBL: I think that since we intend to publish later versions of this
document, I am comfortable having a loose reference to URIbis since
it's the best good.
- DC: Doesn't work for me. If this were someone else's document I'd say
"choose". But I would rather the put the apology in the status
section.
- TBray: At beginning of 2, either by ref or directly, point people to
place where they can find version info.
- Resolved: Mention URIbis in three
places: status section, section 2, refs.
- [DanC_NRT]
- (note that the TAG can only advise about the SOTD)
- [Zakim]
- DanC_NRT, you wanted to ask about the httpRange-14 editors note in
#.
- [Ian]
- DC on the editor's note before 3.1, regarding issue
httpRange-14. I'm ok with deleting it.
- NW: I am ok too.
- DO: I am not comfortable with that. I think we need to define "on the
Web". I think it's important to have a dfn of "on the web" in the
document, and I'm ok with RF's definition.
- TBray: I am not very happy with RF's definition of "on the Web". I
don't think we have consensus in the community about the meaning of
those three words. I don't think we should work hard to get consensus,
since it's not fundamental to Web Architecture.
- [Zakim]
- DaveO, you wanted to talk about editors note in 3.
- [Zakim]
- timbl_jp, you wanted to ask whether we actually use the phrase "on
the web", and point out that they are very common parlance; to agree
with Tim Bray.
- [Ian]
- TBray: I propose to delete it.
- [Zakim]
- TBray, you wanted to comment on 3.1
- [Ian]
- DO: Other W3C Recommendations use the term "on the Web"; e.g., SOAP
1.2.
- TBL: "On the Web" is common parlance. It's used by newscasters,
people on the street, and spec writers in an informal way. We don't
build on the term.
- IJ: I propose that we say "We don't define "on the Web" since it's
not fundamental to Web arch; it can be used informally."
- DC: How would it make Web Services clearer to define this?
- TBray: Something is clearly not on the Web if it doesn't have a URI.
I can live with talking about the negative this way.
- [timbl_jp]
- Test case 3: http://www.w3.org/People/Berners-Lee/card#i
- [Ian]
- TBray: Roy's definition is useless; how do you test it?
- [timbl_jp]
- Test case 4: tel:+1-617-258-5999
- [Ian]
- CL: I looked quickly at the SOAP Primer. I couldn't see much use for
"on the Web". I did see "using RPC on the Web".
- TBL: I think we have demonstrated that this is a rat-hole.
- CL: The interaction can be across the Web, even if the resource
cannot be reached directly via the Web.
- [DanC_NRT]
- no, we have not (yet) decided on a definition of "on the web". The
editor's draft correctly notes that.
- [Ian]
- DO: I think that if the TAG doesn't define "on the Web", they are not
listening to the community.
- TBL: If we go down this rat-hole, please note that this relates to
httpRange-14. If you want to create a defn that would match
conventional expectations, you would have to say that my home page is
on the Web, but I am not. That's httpRange-14, and for now we have not
decided to distinguish info resources from others.
- TBray: I think it's painfully obvious that there is not consensus in
this room, let alone in the larger community, about the defn of on the
Web, or whether such a definition is useful.
- TB Proposal: Strike the note.
- [DanC_NRT]
- agenda + ed note re "on the web" and httpRange-14
- [Ian]
- agenda+ httpRange-14/On the Web
- DO: I noticed bullet 5 is a little weird.
- # Section 9.3 of [RFC2616] states how the server constructs a GET
response (section 6 of [RFC2616]), including the 'Content-Type' field.
In this SVG context, the user agent employs the GET method to retrieve
the representation.
- DO: Switch the sentences. Or break into two bullets
- [DanC_NRT]
- yes, split into separate bullets, but is this a serious technical
point or an editorial improvement?
- [Zakim]
- DaveO, you wanted to talk about 3.1
- [Ian]
- IJ: There is no spec I'm aware of that says the default interaction
with an HTTP URI is GET.
- [DanC_NRT]
- timbl's description of how hypertext links work is appealing, but I
don't know where it's written.
- [Chris]
- rrsagent,pointer?
- [RRSAgent]
- See http://www.w3.org/2003/11/15-tagmem-irc#T05-25-10
- [TBray]
- SW: Do was suggesting that there was a default to use GET upon
encountering a URI
- DO: I observe that this is the default behavior because the web
works; this is the way the web works Given a URI, and an instruction to
use it, the only reasonable thing to do is a GET. In effect, it's the
default behavior
- [DanC_NRT]
- "default" is irrelevant. GET is *the* way to get a representation of
an HTTP resource.
- [timbl_jp]
- default" as though it can be overridden - it is the defined format
for accessing representation of a resource.
- [Ian]
- DC: "default" has nothing to do with it; user agent does a GET for a
representation when it needs one.
- TBray: In the case of SVG, "visit" suggests to an implementer to use
GET.
- [timbl_jp]
- SVG: Click means visit
- Common sense hypertext: "visit" means "be presented with a rep'n
of"
- HTTP: GET mean "return a representation".
- [Ian]
- TBL: +1 to what DC said.
- [DanC_NRT]
- ironically, the HTML spec says "The default behavior associated with
a link is the retrieval of another Web resource." -- http://www.w3.org/TR/1998/REC-html40-19980424/struct/links.html#h-12.1.1
- [Zakim]
- timbl_jp, you wanted to say that what DO describes is not what I
would call a " and to say that what DO is describing is not a "default"
as though it can be overridden - it is the defined format for accessing
representation of a resource.
- [DanC_NRT]
- this "to present something, get a representation of it"... is that
written in webarch somewhere yet?
- [Zakim]
- Chris, you wanted to correct that 'SVG assumes GET'
- DaveO, you wanted to clarify from TB that each spec will use some
kind word that evaluates to GET
- [Chris]
- SVG has about ten instances of XLink href - *one* of them is a
hypertext link and does indeed imply GET.Others don't imply any
traversal at all, and in SVG 1.2 we have a use that allows PUT, and
POST, as well as GET
- [Zakim]
- DanC_NRT, you wanted to endorse "visit" and "present" and such;
they've been in pre-TAG architecture drafts since the dawn of time
- [Ian]
- IJ: I think that the point is that application context determines
what you do. If what you want is a representation, and you have an http
URI, do GET.: I am fine with that.
- CL: SVG uses xlink for links.
- SVG: 10 or so elements that have links. One of them expects user
interaction. "Visits" is used (and I could ask that that be
clarified).
- DO: I think that each spec seems to have language that translates to
GET.
- [Zakim]
- skw, you wanted to ask whether wrt to Xlink the surrounding doc
context influences the 'operation'
- [Ian]
- IJ summarizes what he said: (1) application context determines which
access method to use; whether it be GET/HEAD/DELETE (2) don't have the
format spec constrain agents to a particular access method.
- [Zakim]
- timbl_jp, you wanted to suggest that this be laid out as an example
without a lot of explanation in denial, and the detail be provided in
4.5 [Hypertext] Links
- [DaveO]
- My proposal for bullet 5. "The SVG specification says that a resource
may be 'visited'. The protocol author deduces that 'visit' in the HTTP
context means using HTTP GET in the user agent context.".
- [Ian]
- TBL: I think we just need to say what happens here.
- [TBray]
- +1 to DaveO
- [Ian]
- TBL: Don't need to say why GET is used.
- [DaveO]
- And I propose the first sentence be moved to 7, and the current 7
become 8.
- [Ian]
- TBL: Skipping with 4.5 (Links); I suggest we call this Hypertext
Links. I think it's clear to me that hypertext is one application built
on the information space. It's very different from the sem web. I think
we should describe the hypertext system in 4.5. If we need to explain
what "visit" means it should go there; and that anything unrelated to
hypertext be deleted.
- TBray: I support DO's proposed revision. Just say that the agent
picks GET. I think it's reasonable for a format to limit verbs. It's
fine if HTML didn't do that.
- TBL observes that TB and IJ comments are consistent with one
another.
- [DanC_NRT]
- +1 split bullet 5
- [Ian]
- Resolved: Split bullet 5. Include DO
text about user agent doing a GET to get a representation.
- Action IJ: Revise SVG story in discussion
with TBL.
- [DaveO]
- I'm ok with that action as long as there doesn't appear a forward
reference to a hypertext section.
- [Ian]
- SW: I"m not satisfied with " (e.g., both DNS and HTTP are typically
used to access an "http" URI's origin server when a representation
isn't found in a local cache)."
- TBray: I'd lose everything in that para starting with ",and the
resolution of some URIs may require.."
- [DanC_NRT]
- +1 lose...
- [Ian]
- DO: I kind of like it since it reminds people of DNS underpinning
- CL: I also like because it shows that there's more than one thing
happening.
- DC: I think it's worth making the point that the Web relies on the
central DNS registry.
- [DanC_NRT]
- hmm... does the HTTP spec really say that DNS is involved?
- [Ian]
- CL: You could move it to the worked example....
- [Zakim]
- TBray, you wanted to disagree violently with Ian; a spec can indeed
specify link semantics
- [Ian]
- Resolved: Delete sentence from ", and the
resolution" to end of paragraph. Mention DNS in the SVG story between
steps 5 and 6.
- [DaveO]
- Don't people often say "don't use ip addresses" in URIs, which only
leaves dns names for authorities?
- [Chris]
- yes, but that is derived from 'cool uris don't change'
- [DanC_NRT]
- reference from HTTP spec to DNS is pretty implicit. http://www.w3.org/Protocols/rfc2616/rfc2616-sec3.html#sec3.2.2
- [Chris]
- you can use ip addresses but they might be more fragile
- [Ian]
- 3.2. Messages and Representations
- TBray: A message is not an event; it's a bag of bytes
- DC: No it's not.
- TBray: I agree that the sending of a message is an event. But a
message is a bag of bytes.
- [Chris]
- the sending of the message is not the message
- the sending is an event;the message is not an event
- [Ian]
- TBray: There are tons of events associated with a message (when
created, when sent, etc.). "Messages may carry...." Events don't carry
things, bags of bits do...
- DO: I agree with TB on this one. Let's separate "message" from
event.
- [Zakim]
- DaveO, you wanted to talk about "transmission".
- [Ian]
- TBray: I disagree that a message has a time. It has a transmission
and receipt time.
- [DaveO]
- We talk about the separation of the events of transmitting or
receiving messages in terms of transmissions or receipt.
- [Ian]
- TBL: How about we say that the message is data, minus the date/time
stamp.
- :msg_sending :message :msg
- :msg_sending :datetime :DT
- TBL: An event has a time.
- dc:msg has date time and tb:msg
- tb:msg has metadata/data
- TBray: Lots of industry deployed systems have notion of msg as a bag
a bits. Events stuff a msg into the system.
- DC: I note that TCP/IP spec uses dc:msg.
DC raises question of whether msg is just a bag of bits (and
thus two identical bag of bits are the same message), or if not what
distinguishes them.
TBray: Computer IP.
- TBL: So the identity of a message is its address in memory.
- DC: What grounds the thing is that something happened. It's a
happening through time.
- DO: I'd be ok saying a message is an instance of a set of bits.
- TBray: I still find it confusing to talk about a message as a series
of events.
- DC: "A message is a communication of bits?" A message is the
communication of bits from one party to another.
- TBray: How about: "The Web's protocols are based on the exchange of
messages. Messages may carry..."
- DC: +1
- [timbl_jp]
- s/ss/dd
- [Ian]
- TBray: I like "non-exclusive" for protocols; I think we also need to
say that for formats.
- TBL: I propose we add "SOAP" in the list of examples.
- TBray: SOAP operates at a different level from HTTP.
- IJ: So HTTP w.r.t. tcp/ip
- Proposal: Add SOAP to list of examples.
- DO: I object.
- [DanC_NRT]
- agenda + adding SOAP to list in 3.2
- [Ian]
- CL: Are there "non-messaging protocols"?
- [That text was gone anyway...]
- [DanC_NRT]
- ij: I don't expect "messaging protocols" to appear in the txt
- [Ian]
- CL: "Some examples of protocols are..."
- TBray: In "Note that even though the response to an HTTP POST request
may contain the above types of data, the response to an HTTP POST
request is not a representation of the state of the resource identified
in the POST request.": Make this "not NECESSARILY a
representation...."
- SW: Right. See 2616
section 9.5 for text on what the results of a POST are.
- NW: A POST returns a representation of the results of the
request.
- s/especially/particularly in bullet two at beginning of 3.2
- [Zakim]
- TBray, you wanted to suggest specific wording
- timbl_jp, you wanted to ass SOAP and to skip to 3.5 in this context
and mention that the fact that that there is no URI for the post or
response.
- [Ian]
- 3.3. Internet Media Type
- CL: Should we also refer to RFC2049 (conformance criteria)
- [Chris]
- http://www.mhonarc.org/~ehood/MIME/2049/rfc2049.html#2
- ok its email-only
- [DanC_NRT]
- in particular, mail user agents
- [Ian]
- [TAG looks at RFC2049]
- DC: I think this is not relevant. This is a conformance clause for
mail agents. I don't think this is relevant to what the definition of a
media type is.
- [Chris]
- I found it from http://www.mhonarc.org/~ehood/MIME/
- [Ian]
- TBray: Delete "If the user agent implements those specifications, it
interprets the data accordingly; error handling is discussed below.
"
- [DanC_NRT]
- +1 lose "If the user agents implements..."
- [Ian]
- Resolved: Delete the sentence "If the
user agent implements those specifications, it interprets the data
accordingly; error handling is discussed below. "
- 3.3.1. Media Types and Fragment Identifier Semantics
- DO: I think the second paragraph is wrong. I think that we said in
the abstract component refs finding that the WSDL group can say "U#F"
and the interpretation is governed by the WSDL spec. You don't have to
dereference U to understand what F means.
- [Zakim]
- Chris, you wanted to suggest mentioning MIME conformance
- [Ian]
- TBray: Sounds to me like what the WSDL folks are doing is
questionable.
- DC: I think we can make this clearer by replacing greek letters with
Nadia, etc.
- TBL: You can use U#F as an identifier without knowing potential
representations. But when you do dereference U, it's the mime type of
representation that determines interpretation of F.
- [DanC_NRT]
- when doc A links to doc B, A can say things about B, but they aren't
authoritative.
- [Ian]
- DO: You can do as much interpretation of F as you want (without
dereferencing), but you do so at your own risk.
- [DanC_NRT]
- ... and you can trust/believe A, but you do so at your own risk
- DO: one of the points I made in the versioning bit was to recommend
that a representation of U to be available on the web to resolve the
dispute
- [Ian]
- Resolved: Replace U#F with
Nadia/Dirk.
- TBray: Point out that people in some contexts assign meaning to frag
ids and that poses some risk, namely inconsistency between that meaning
and what authoritative representation would say.
- Action DC: Write up some replacement text
for text at beginning of 3.3.1.
- [RRSAgent]
- I see 1 open action item:
- ACTION: DanC to elaborate on value of orthogonality of specs in
section 1.2.1 including example HTTP/HTML [1]
- recorded in http://www.w3.org/2003/11/15-tagmem-irc#T01-05-13
- [timbl_jp]
- Proposed text: "By looking at u#f out of context, one can tell
nothing. Ant web resource may contain information about u#f.
Information in document u, however is considered definitive."
- [TBray]
- CL has submitted changes to point1
- <li>Since the URI is part of a hypertext link in an SVG
document, the first
- relevant specification is the SVG 1.1 Recommendation [<a
- ... etc...
- NW: likes revised CL's first <ol> point
3.3.2. Fragment Identifiers and Multiple Representations
- note typo in 2nd para
- DO: Need to say how the architecture allows this sort of discrepancy.
How/why does this magic happen? Because std implementation of an agent
will ignore fragid for a format where one isn't defined
- [Ian]
- DC: I don't think it's an ignore rule; it's that its unspecified and
you can do what you want.
- TBL: With user agents, you can fall back to the user - the user can
deal with the behavior. People don't notice or it doesn't matter. This
does not work with semantic web apps; you cannot fall back from the
thing referred to the document itself.
- DC: It wouldn't work in the WSDL case either. User agents should
complain, but they don't.
- [Chris]
- is it an error? (silent error recovery harmful)
- [Ian]
- DO: I was not trying to say that the MUST IGNORE rule is the only
rule across all apps. I was saying that in the hypertext Web, the app
effectively allows the MUST IGNORE rule which allows this type of
evolution.
- TBL: I don't want to say that there's a general rule here.
- DC: Please include a link from 3.3.2 good practice not to 2.2
unambiguity principle
- Action DO: Propose some extra text for
3.3.2 (second paragraph) that hypertext agents often follow an IGNORE
rule and this often results in compatible behavior.
- [Ian]
- 3.4. Authoritative Re presentation Metadata
- SW: In 3.3.2, consider note to be principle rather than just good
practice.
- DC: "he design choice for the Web is, in general, that the owner of a
resource assigns the authoritative interpretation of representations of
the resource." This is not the general case, this is the case for http:
URIs. The best thing is to say that URIs work best when the community
has consensus; the common mechanism for doing so is to delegate
authority.
- [Chris]
- I have some concerns with 3.5 'safe' because there are several
counter examples
- [Ian]
- TBL: Let's look at my suggested
text. "Ownership of URLs."
- TBray: I'm fine with TBL's text.
- NW: Me too
- TBray: We should include "origin server" in the glossary
- [Zakim]
- DanC_NRT, you wanted to note some candidate text in http://lists.w3.org/Archives/Public/public-sw-meaning/2003Oct/0084.html
- [Ian]
- IJ: Comes from RFC2616
- [Review of DC's text:http://lists.w3.org/Archives/Public/public-sw-meaning/2003Oct/0084.html]
- DC: "A URI has meaning to the extent that there's consensus in the
Internet Community about what it means, as expressed in Internet
protocol messages, especially messages that express a relationship
between a URI and a representation of what it means; and that the
HTTP/DNS case is, while very common, a special case where the Web
Community has delegated authority to one party"
- [Zakim]
- Chris, you wanted to pontificate about fragids and images and to
discuss "incurs no obligations" in 3.5
- [Ian]
- Action IJ: Incorporate TBL and DC text
into 3.4.
- TBray: You'd probably want a 3.4.1 on ownership.
- IJ: Should this be in the URI section?
- DC: Closely related to URI Ambiguity.
- TBL: Put between 2.2 and 2.3.
- TBL, TB, IJ: Put between 2.1 and 2.2.
- TBL: Heads up: to start off with text about "there is consensus in
the community"; that suggests that if I can upset the consensus that's
not what it means.
- DC: That's what I mean.
- TBL: But I object. You are violating Web arch because the Web arch
relies on DNS. The arch is what the specs say; it's not always what the
street life says it is.
- DC to TBL's claim that the text DC suggested breaks his diagrams: I
don't believe so.
- 3.4. Authoritative Representation Metadata
- SW: " the authoritative interpretation of representations " I'd
rather "the assignment of the media type..." I think that this occurs
several times.
- [Zakim]
- skw, you wanted to comment on 3.4
- [Ian]
- Resolved: In 3.4, s/has license to
create representations of this resource and assign their authoritative
interpretation./has license to create representations of this
resource.
- Just before 3.5: Editor's note: Add an example of this principle.
- DC: I propose to delete the editor's note and the principle.
- TBL: Can we use the principle as a pointer to the finding?
- TBray: It's not a principle, it's a good practice.
- SW: I don't like the title of it.
- TBL: Is an example don't guess the expiry date?
- [DanC_NRT]
- TBray: I recently whacked his apache config file at tbray.org to
*always* say charset=UTF-8 and make text/html the default media
type
- [Ian]
- s/appropriate/correct in the note.
- DC: Not "correct". It's by definition correct.
- TBray: Scenario:
- - A doc is being generated with SHIFT-JIS.
- - Due to bad server management, it's served with ASCII
- DC: I'd like to lose the good practice note here.
- TBray: I disagree. I think it's not only correct, it's a problem that
happens all the time.
- [Chris]
- 'Oh, that was easy,' says Man, and for an encore goes on to prove
that black is white and gets himself killed on the next zebra
crossing.
- [Ian]
- CL, TB: I'd object to dropping it.
- DC: I object to having it.
- IJ: I expect to include at least a cross ref to the case of XML /
charset
- 3.5. Safe Interactions
- CL: If humans and what they do is what's meant, I can think of
several examples of when you incur a legal obligation by doing a GET
(e.g., getting kiddie porn pretty much everywhere). I want to make sure
the arch doc is not talking about that.
- [Zakim]
- Chris, you wanted to discuss "incurs no obligations" in 3.5
- [Ian]
- DC: You incurred the obligation when you agreed to the laws of that
particular country, not when you did a GET on the resource.
- TBray: I disagree with Chris. What you did has consequences (namely
you have broken the law) but you have not incurred an obligation.
- DC: Note carefully - do they have some additional obligation that
they didn't have BEFORE the GET?
- [Zakim]
- TBray, you wanted to suggest re-titling 3.6.3 and to
- [Ian]
- DC: The web arch really is that you don't incur obligations when you
do a GET; you incur them through other means (e.g., contractual
obligations).
- [Zakim]
- timbl_jp, you wanted to mention http://lists.w3.org/Archives/Public/www-tag/2003Nov/0030.html#bitOn3.5SafeInteractions
- [Ian]
- TBL: Story ends ... "Neither data transmitted .. nor .. response
...corresponds to a resource named with a URI". This is a bug. We
should admit this.
- [Chris]
- Werner Heisenberg
- [Ian]
- TBL: These are the most important pieces of data; they don't have
URIs. This is a bug. It's a bug that browsers don't keep track of what
you've posted (so people use their email clients, which do help you
track).
- [DanC_NRT]
- http://dm93.org/z2001/KeepPostRecords
- [Ian]
- TBray: Browsers should save POST operations.
- DC: This is in CUAP http://www.w3.org/TR/CUAP. We need
to mention Content-Location header.
- [DanC_NRT]
- http://www.w3.org/Protocols/rfc2616/rfc2616-sec14.html#sec14.14
(14.14 Content-Location)
- [Ian]
- NW: I like TBL's text; endorse with note about Content-location
- Resolved: Include TBL's text on POST +
Content-Location.
- TBL: What should browser do with the Content-Location URI?
- DC: Allow you to bookmark the URI. There is an issue about server
managers lying, and returning a URI over which the individual has no
authority.l
- [DanC_NRT]
- agenda + QA issue around KeepPostRecords for discussion with
Janet
- [Ian]
- 3.6. Representation Management
- NW: I'd like to drop the parenthetical expression in the story.
- DC: "(since, for example, it costs less to update a Web site than to
reprint and distribute weather information on paper)"
- Resolved: Delete parenthetical.
- On 2.1 good practice note: People don't like the word
"thoughtful"
- TBL: Proposed "Unnecessary aliases"
- DC: Yep
- [DanC_NRT]
- --EDIT--
- [Ian]
- 3.6.3. Access Control
- [DanC_NRT]
- (might be nice to make markers that show expected edits)
- [Ian]
- TBray: Publishing URIs is always ok. The reason it's ok is that you
have access control.
- IJ: 3.6.3 URI Publication?
- SW: Restricting Access to Published URIs
- TB: Linking and Access Control
- Resolved: Changed title to "Linking and
Access Control"
- TBray: Delete 3.7 since empty currently.
- DC: What about peer-to-peer? Instant messaging?Real-time?Voice-over
IP?
TBL: And of course Web Services.
- DC: Multi-party interactions.
- TBray: I think that the way to save the section is to put pointers in
it.
- TBL: What about the arch of network news? Distinguish future work
(not been done) from what this document does not yet include. So there
are old peer-to-peer protocols that we don't address.
- [DanC_NRT]
- IETF XMPP jabber WG (and jabber is not p2p)
- [timbl_jp]
- Instant messaging: XMPP
- [TBray]
- http://www.jabber.org/
- http://www.ietf.org/html.charters/xmpp-charter.html
- [timbl_jp]
- Peer to Peer: NNTP
- [Ian]
- DC: RTSP for voice over ip
- [TBray]
- http://www.rtsp.org/
- [DanC_NRT]
- p2p projects include freenet
- p2p projects include mldonkey
- [Ian]
- WS Choreography?
Resolved: Keep 3.7, by enriching with
links.
Circles and Arrows
Show so much. If only
I were artistic
- We review slides from DanC;
diagrams potentially for the arch doc.
- [Ian]
- DC: related to terms in index, consistency of terms, diagrams
- A Web Resource
- TBray: Should arrow read "represents" instead of
"representation"?
- DC: The convention in some parts of the world is that these labels
are role nouns. Note that thick URI means 1-to-1 relationship, thin
means many-to-one.
- TBL: If you want to use a role noun to go from resource to URI, the
role noun is "URI".
- DC: Left-hand side is classes; right hand side is instance
- [DC one resource can have multiple representations]
- DO: Use of circles? Tool defaults to an ellipse; I didn't think about
the shapes in all cases. Bold box outline means OWL datatype.
- TBL: Make thin-outlined box that is abstract something other than a
box.
- DO: Is the media type a string?
- DC: I wasn't modeling it that way.
- Aside: Curried Function Notation
- TBL: Currying tough to deal with; instead create a bnode with
multiple typed arcs; more intuitive.
- Communication Protocols
- DO: I think that "receiver" is as important as "sender".
- DC: The binding stuff is the interesting stuff to me. Messages bind
URIs to their meaning. I think it's less disputed that for a given
message, the URI meaning is well-known. Each message has its own idea
of what's going on; messages can agree or disagree. This is my current
understanding of terms. I have not (1) double-checked against the
document or (2) learned whether all terms are useful in the
document.
- SW: I don't get the binding bit.
- TBL: I feel that the small ones we started off with. I think the
larger ones might go in an appendix.
- TBray: The diagrams are a bit syntax-heavy.
- DC: Messages have a bunch of bindings; they make up a
representation.
- It's valuable when the whole world agrees.
- TBL: This diagram explains how one can claim that they have a valid
representation of an identified resource.
- TB, DO: I prefer verbs on arcs.
- TBL: Please not.
- [Agreement that consistency is important]
- IJ proposal:
- Don't use currified diagrams.
- If we invest heavily in diagrams - use nouns for arcs, with
explanation.
- [Ian]
- DO: There are more relationships I'd like to show.
- TBL: Using UML arrowhead conventions for many-to-one would work.
- IJ: I think we need to keep in mind relevance of terms to arch;
delete from diagram if not critical.
- [We review a diagram from DO that DO expects to send to the
list]
- DO: I like DC's idea of having class side-by-side with instance. I
like the idea of having a complete diagram.
- [Zakim]
- timbl_jp, you wanted to skip to 3.5 in this context and mention that
the fact that that there is no URI for the post or response. and to
suggest some convergence between diagrams.
- [Ian]
- TBL: I think the weakness of these sets of diagrams in general is
being unable to understand what we can conclude from them. DC's
diagrams illustrate, e.g., how you can prove that you have a valid
representation. DO's diagrams explain high-level relationships, but
don't explain how things work.
- DC: My goal was to be able to state the principles in the language I
was using to build the diagrams.
- TBL: If you take out DC's functions, then there's a lot in common
with DO's diagram.
- DO: I like seeing the cardinalities in the diagram.
- IJ: I have a hard time with big documents; it doesn't communicate to
me.
- DO: I like them, it helps me find things. Lots of folks in my
community find them valuable.
- [Zakim]
- DanC_NRT, you wanted to discuss presenting webarch to WGs and to
concur with the appeal of big diagrams as maps
- [Ian]
- DO: I think there is a value to complete diagrams; that's not
incompatible with smaller diagrams.
- DC: I was thinking about presenting the web arch in successive
elaboration. The diagrams are really useful for doing a
presentation.
- SW: Tech Plenary is a good target for having a set of slides.
- DC: I like having a big diagram as a map. People get a warm fuzzy
feeling when they know that all the terms are present.
- IJ: Stuart's diagram does that.
- [There is some support for SW's diagram that has
grouping]
- CL: I used to have a huge diagram about the metabolic system; it was
useful because it suggested relationships that one wouldn't normally
think of.
- TBray: I think webarch is primarily rhetorical; that's its point. I'm
more moved by design sense than generating a diagram from a useful
formal model. If we were to try to get more ambitious, it would not be
worth doing unless we really made the diagrams look good.
- [DanC_NRT]
- (some notes on building these diagrams, including a reference to an
earlier diagram by dave http://rdfig.xmlhack.com/2003/09/22/2003-09-22.html#1064258658.804608)
- [Stuart]
- http://lists.w3.org/Archives/Member/tag/2003Oct/att-0040/Resources_and_Representations.pdf
- [Zakim]
- timbl_jp, you wanted to say that for us to build a good model we
probably need good diagramming tools.
- [Zakim]
- Chris, you wanted to talk about really big diagrams
- [TBray]
- TBray will scribe for a while
- CL: diagrams with RDF machinery behind them are useful in our
thinking even if not for production
- DC: likes the idea of proceeding in parallel on a formal model
- TBL: formal should go in webarch 1.1
- TB: neither waits for the other
- DO: formal model might not be reconcilable with tutorial objective of
webarch
- [DanC_NRT]
- re "put it somewhere", I suggest /2001/tag/fdesc54/
- [TBray]
- NW: wait till we have both, then decide to merge
PC joins meeting
I share my knowledge
My namespace and your namespace
Intermingle, one
- Ian
- 4 Data Formats and 4.1. Interoperability and the Use of Standard
Format Specifications
- [IJ]
- * DanC_NRT q+ to question the 'format specification availability'
principle
- TBL: "Note: This document does not distinguish in any formal way the
terms "format," "language," and "vocabulary." Context has determined
which term is used." Delete "vocabulary". See my
other comments
- TBray: I agree.
- TBL: Please verify that we do not use vocabulary as synonymous with
language.
- DC: Don't make format specification a first-class term. We don't say
the same thing for URI Scheme specs.
- TBL
- Orthogonality is aided by "flexibility points" . these are clean,
simple, interfaces by which one spec calls out functionality which may
be implemented by an evolving set of technologies. Examples include
mime types and URI schemes.
- IJ
- TBL: Turn good practice notes into facts.
- DanC_NRT
- I'm not sure the use of SHOULD/MUST/MAY in the principles etc. works
well.
- IJ
- [Several people proposing that conformance section should be
dropped]
- TBL: SHOULD/MUST may not make sense for this document since there's a
delicate balancing act of decisions that designers make according to
context.
- PC: I think the terms are important.
- TBray: I am inclined to side with TBL on this one. On the other hand,
people are used to 2119.
- IJ: The constraints are expressed declaratively.
- TBray: Is this note telling authors that they should justify why they
do not include frag id semantics in the spec? Is there any general
statement that formats with frag ids are better than those that
don't?
- DC: Principle that important things should have URIs applies.
- Zakim
- DanC_NRT, you wanted to question the 'format specification
availability' principle
- IJ
- DC: The bit in 2.5 works for me.
- TBL
- The data format of a representation is defined by the MIME type. The
specification of the data format, for a given MIME type, is given by
the MIME type registry. That specification defines the fragment
identifier syntax and semantic, or that there is none.
- IJ
- TBray: You can point back to txt in 2.5 (from 4.1)
- DC
- s/very//g
- [TBray]
- put ref to finding after 2nd TBL sentence
- [Ian]
- Proposal:
1) "format spec" not first class obj
2) Replace 4.1 with back ref to 2.5
3) Use TBL's three sentences
4) Leave first para of 4.1
5) s/very// in last para of 4.1
6) Leave in ref to finding.
- Resolved to accept this proposal.
- [timbl_jp]
- Resolved: Put "See tag finding"" after
tim's sentence #2
- DanC_NRT
- 4.2. Binary and Textual Data Formats
looks up status of issue 30
- Ian
- NW: There's an issue link at the end of 4.2. What to do with it?
IJ: I was hoping all of these would subsumed by refs to findings.
[Discussion of this topic w.r.t. topic of noting issues we do not
expect to address in this version of the arch doc]
- PC: I support shipping to last call even if we postpone some
issues.
- DC: Does anyone consider issue 30 critical for last call?
- [Nobody considers critical]
- DanC_NRT
- Are we closed on http://www.w3.org/2001/tag/issues.html#binaryXML-30
? (no, from issues list) is it scheduled for this webarch version? (no,
from here in the room)
- Ian
- IJ: If a finding is available, refer to is; otherwise issue.
- Action IJ: Fix ref to 30 at end of
section.
- TBL: I'd rather not spend a good practice card on binary stuff since
not as strong as others.
- DanC_NRT
- (editorial: "View Source" effect or "view source" effect?)
- Resolved: Demote the good practice note
in 4.2.
- DanC_NRT
- (I gather we've noted the editorial infelicity in the para
surrounding the reference to issue 30, without constraining the editor
on how to fix it.)
- SW: Cross ref to charmod?
- IJ: I propose to delete 4.2.
- DC: Sounds like "how to write a format spec" should be its own
document...
- IJ: I can't find the strong link to web architecture in 4.2.
- TBray: I think that it's important to use text formats; that's an
important contribution to the Web. The other important thing to say is
that don't assume that binary is faster; sometimes it isn't.
- Support to keep: NW, PC, TB
- DC: I could go either way.
- TBL: I think it's useful.
- DC: I note that this 4.2 text did get considerable discussion in
www-tag that seemed to come to consensus.
- SW: "Textual formats are usually more portable and interoperable,
since there are fewer choices for representation of the basic units
(characters), and those choices are well-understood and widely
implemented."
- SW: Can we delete this para?
- TBray: Delete "since there are fewer choices for representation "
- TBL: I am not convinced that portability and interoperability are
improved by text formats. E.g., with GIF you don't worry about
whitespace...
- DC: The arch principle about text formats is that when there is a
problem, you can view the source.
- TBray: Could we say that empirically the Web has been more successful
than network info systems based on binary formats.
- SW: Could say that in section 1.2.
- NW: Textual formats are usually more portable and interoperable. Text
formats also have the considerable advantage..."
- Resolved to delete para in question,
adopting NW's proposed edit.
- DC: There is a principle about robustness here...
- [Break]
- 4.3. Extensibility and Versioning
- TBray: For "must understand", say that it is an error.
- TBL: I think that an important piece is missing: you can distinguish
in the syntax. Not clear from para following 1./2. bullets in 4.3 who
does the override. The language has to be prepared in advance
(syntactically) for different choices.
- DanC_NRT
- q+ to ask for xrefs between 4.3 ext/vers and 1.2.1 orthogonal
specs
- timbl_jp
- Something which says (or words to this effect) "A powerful technique
is for the language to allow either form of...."
- Ian
- Action IJ: Fix para after 1./2. bullets
in 4.3 to make clear that language must prepare in advance (i.e.,
syntax) for this type of override.
- DO: Say something about extensibility in the first paragraph as
well.
- DO: I'd like to change from "format designers" to "language
designers". I think that "language" is more appropriate for the
audience of this doc.
- TBray: What about PNG.
- TBL: I think it's arbitrary.
- DO Proposal: s/format designer/language designer/. I would leave 4.
title as "data formats". Proposal: s/format designer/language designer/
in 4.3 good practice notes
- PC: In any case, you might want to s/format/data format/. Readers
might have a problem if there is no transition between format to
language.
- DC: When did we decide not to distinguish between language and format?
IJ: Bristol.
DO: I think readers will find "language" easier.
- TBL: I second DO's proposal.
- Resolved: In 4.3, s/format/language, DC
abstaining.
- DO: "Application needs determine the most appropriate extension
strategy."
- DanC_NRT
- DO: I'd like to move last sentence of that para to the finding.
- TBray: Seconded.
- Resolved: Move last sentence of that
para to the finding.
- Zakim
- Dan_NRT, you wanted to ask for xrefs between 4.3 ext/vers and 1.2.1
orthogonal specs
- TB
- DC: I like good practices to be consequences of principles. The
principle for me is about extensibility points. Add a cross ref to
1.2.1. Orthogonality is rationale for "Allow for extensions. The
principle is that, e.g., if you don't find something, you can look it
up on the Web.
- CL: That's a third strategy: may look up
- PC and DO are talking about extension/flexibility points
- IJ
- DC: Good practices should be consequences of principles, the one
relevant here is flexibility points. I like good practices to be
consequences of principles. The principle for me is about extensibility
points. Add a cross ref to 1.2.1. Orthogonality is rationale for "Allow
for extensions". The principle is that, e.g., if you don't find
something, you can look it up on the Web.
- CL: difference between motivating it and underlying it.
- [discussion of differences between versioning &
extensibility]
- DO: does versioning layer on top of extensibility?
- thinks the text in 4.3 covers both in a reasonable order.
- TB: agrees
- DC: Extensibility has a cost as well as a benefit. Doesn't agree with
good practice "allow for extensions" - since there's a cost, you
shouldn't allow for extensions unless you have to
- PC: one person's extensibility is another's interop problem
- TBray: e.g. XML's hardwired syntax
- PC: SOAP got done quickly because it doesn't say very much, it's all
extensibility - 3 major extensibility points: body, headers,
intermediaries
- CL
- q+ to note problem with CSS mustignore
- TB
- IJ: split 4.3 into extensibility & versioning sections.: "In this
type of environment, there is an inevitable tension between
interoperability in the short term and the desire for
extensibility."
- CL: because of overlap, don't want 2 sections that are
near-duplicates. Wants to draw out common threads
- DO: 4.3 extensibility, 4.4 versioning, relating back from 4.4 to
4.3
- IJ: I recognize that first para of 4.3 is about versioning; after
that about extensibility. I can clean this up.
- DC: doesn't feel cooked to me
- TBL: shows signs of having been through feast/fast cycle.
Extensibility is talking about compatibility, phrases "backward compat"
& "forward compat" are the link to versioning. What's there is OK,
in v1.1, where we're going to do formal modeling, work through all this
(incl material from finding) formally. But meanwhile we rest.
- DO: agree that we should do this more formally. If we split this, the
must-(understand/ignore) are to do with extensibility not
versioning.
- NW: don't want to split it into two sections.
- TB: me too
- NW: because they are deeply entwined
- timbl_jp
- tbl: me to
- Zakim
- Chris, you wanted to note problem with CSS mustignore
- TB
- CL: note wrt cost of extensibility, e.g. CSS mustignore, like swings
& roundabouts, there are advantages but also costs
- [Strong support for leaving 4.3 as one section]
- CL: I want some text there to introduce that trade-off
- Ian
- q+ to say that I can clean up 4.3 even if not splitting in two.
- NW: finding has cost/benefit of extensibility, he'll take action to
provide it for webarch
- Ian
- +1 to DO's suggestion for cleanup
- TB
- ACTION Norm: provide language on
cost/benefit trade-off
- Chris
- ok so Norm will provide a sentence or two to say that the several
"successful technologies" are good but not without drawbacks in all
cases
- TBray
- SW: There's a community that is eager to get their hands on this
stuff. Do we need the big finding published as a separate W3C Note?
- NW: intermediate text is gone. Doesn't want to think about status for
finding until January
- TB
- 4.4. Separation of Presentation, Content, and
Interaction
- TBray: not comfortable with the use of the term "logic". Do we mean
"flow of control" instead of "logic"?
- TBL: My comment was to s/logic/semantics
- DC: What is "flow of control" for a <p>?
- TBL proposal: "Semantics"
- IJ: Please don't use "content" alone. Lots of people mean different
things when they say it.
- DC: To me, this is a principle: "The separate of these things allows
reuse." s/allows/facilitates
- DO: Tie-in with orthogonal.
- TBray: The separation of content, presentation, and interaction has
positive impact....
- DanC_NRT
- Likes suggested text in RC
- Ian
- q+ to say don't use "content". Use semantics instead.
- TB
- The separation of content, presentation, and interaction has positive
consequences including greater reusability and device-independence
- CL: s/cannot predict how every/cannot predict in some cases/
- DaveO
- q+ to speculate that separation is related to orthogonality and
extensibility. Extensibility allows independent evolution of any of the
mvc axes.
- CL: "widest possible context" is sometimes true, not always - in some
cases you want to target certain agents with specialized content.
- DanC_NRT
- q+ to advocate explicitly citing DI work, but to note that per-device
alternatives are counter to the principle
- CL: Experience shows that "one way"...."and another way"...
- Zakim
- Chris, you wanted to discuss last 2 sentences of first para of 4.4
and to discuss last 2 sentences of first para of 4.4
- Action CL: Propose a sentence for 4.4
about delivery context.
- Zakim
- Ian, you wanted to say don't use "content". Use semantics
instead.
- DanC_NRT
- IJ: WCAG has discussed "content" a loooot
- Chris
- q+ to talk about integration formats that combine content,
presentation and interaction
- DanC_NRT
- ... [missed some] so let's avoid 'content'. I was OK with 'content
logic'. [missed some]
- Zakim
- DaveO, you wanted to speculate that separation is related to
orthogonality and extensibility. Extensibility allows independent
evolution of any of the mvc axes.
- Ian
- TBray: I am happy with "content" over "semantics" since you can reuse
bits in other semantics.
- DO: Tie-in content/presentation/interaction with orthogonality (i.e.,
they are separate).
- DanC_NRT
- several: +1 DO
- Zakim
- DanC_NRT, you wanted to advocate explicitly citing DI work, but to
note that per-device alternatives are counter to the principle
- timbl_jp
- q+ to say ask what TimBray meant by "semantically surprising".
- Chris
- disagree strongly that it is counter to the principle
- TB
- CL & DO disagreeing about whether it's better to have one
format that works on multiple devices or a central format that
generates device-specific formats
- DanC_NRT
- DC: hmm... perhaps I'm arguing from ignorance.
- IJ
- CL: I agree with IJ point re: not using "content"
- IJ: I will take into account DO's suggestion to do a cross-ref.
- [Discussion of separate server-side v. client-side]
- TBray: I am happy with "content" over "semantics" since you can reuse
bits in other semantics.
- DO: Tie-in content/presentation/interaction with orthogonality (i.e.,
they are separate).
- IJ: I will take into account DO's suggestion to do a cross-ref.
- CL: I agree with IJ point re: not using "content"
- [Discussion of separate server-side v. client-side]
- DC: I'm not convinced that available as separate on server-side in
sync. Please say that DI work is to make available less general content
client-side, which is less useful for re-use.
- CL: I disagree with DC.
- DO: IJ, please mention "loose coupling" in section on
orthogonality.
- Zakim
- Chris, you wanted to talk about integration formats that combine
content, presentation and interaction
- DanC_NRT
- q+ to confirm that we made a decision about this box in 4.4 ... not
yet.
- timbl_jp
- The separation of content, presentation, and interaction has positive
consequences including greater reusability and device-independence
- timbl_jp
- q+ to agree with Chris , opine that separation of x and Y does not
preclude formats for Y, but to consider possibly text if offered. Zakim
sees timbl_jp on the speaker queue
- DanC_NRT
- the "has positive consequences including" doesn't merit the screen
space it consumes. strunk-and-white says lose it.
- TBray
- PC/CL: there needs to be caveat
- ACTION IJ To write caveat about
integration formats like FO
- DO
- q+ to talk about relationship between benefits of orthogonality and
refining those benefits in this section.
- Ian
- CL: On "Format specification authors SHOULD design formats that allow
authors to separate content logic from presentation and interaction
concerns." At some point you need to bind things together (e.g., XSL
FO).
- timbl_jp
- Proposal: Tim Bray's earlier text be adopted as a principle.
- IJ
- DC: wants this to be a principle
- timbl_jp
- Principle: The separation of content, presentation, and interaction
has positive consequences including greater reusability and
device-independence
- DaveO: This issue is an instance of orthogonality.
- TBray
- DO: this is an instance of the principle of promoting orthogonality,
so tie back to that. I believe that this issue is an instance of
orthogonality. I'd like to mention orthogonality in the principle
itself.
- timbl_jp
- q+ to suggest. "This separation is an example of the principle of
orthogonality"
- DO: emphasizing general principle of orthogonality and what does it
mean in this context (reuse of style as well as content)
- TBray
- DO: can we re-use all of c/p/i?
- CL/TB: yes
- IJ
- TBray: I agree with DO, but I think that we should just say do this
this is good. It doesn't increase the doc to tie the whole framework
together.
- Zakim
- DaveO, you wanted to talk about relationship between benefits of
orthogonality and refining those benefits in this section.
- Ian
- happy to make a cross-ref.
- Zakim
- timbl_jp, you wanted to suggest. "This separation is an example of
the principle of orthogonality"
- DaveO
- How about something like "This is an example of the benefits of
orthogonality as described in ..."
- Ian
- Resolved: Add a cross ref.
- TBray
- 4.5 Links
The <ol> description of URI references is poor. Let's try
"Links are commonly expressed using URI References [defined in XX]
which may be combined with a base URI to yield a usable URI. For
example...
- timbl_jp
- q+ to comment as per
http://lists.w3.org/Archives/Public/www-tag/2003Nov/0030.html
- Chris
- q+ to ask if "Format specification authors SHOULD provide mechanisms
that allow Web-wide linking, not just internal document linking" means
IDREF harmful
- TBray
- The paragraphs beginning "Web agents resolve..." and "Section 5 of
[URI]" should be flipped, they're in the wrong order.
- DO
- q+ to add that links are also built from metadata about the URI.
Links are URIs+metadata.
- TBray
- 4.5 The notion of "active" and "passive" is nowhere defined and is
not self-evident and should thus not be used. Just give examples of
different behaviors, (a) browser sees <a href= (b) browser sees
<img src= (c) robot sees <a href= (d) reasoning system see
<rdf:about href= ... i.e. we don't need a taxonomy of types of link
in here
- DanC_NRT
- q+ to either make an architectural point about URI references (change
of scale) or drop it
- DanC_NRT
- +1 Hypertext Links
- TB
- TBL: wants to retitle from "links" to "hypertext links"
- DanC_NRT
- "Hypertext Web" makes me uneasy. hmm...
- TBray
- TB: me too.
- TBL: talk about relative URIs somewhere else
- CL: agreed; relative uris get absolutized for all URIs not just for
linking ones
- TBL: wherever this goes, mention that the base URI is often the URI
of the resource that produced the representation. Nuke "this is called
resolving a URI reference". Talk about URI refs before talking about
links.
- Resolved: Take text from "A link is
built...content location header" and make a new section entitled "URI
References"
TBL: I support getting rid of active/passive. Delete "On the other
hand, a reasoning system might focus activity on assertions, a
messaging agent might traverse service descriptions, or a subscriber
might describe "callback" control-points." The section makes more sense
when it focuses on hypertext links.
- DO: You talk about making this about hypertext links. Are we not
going to worry about non-hypertext links?
- TBL: Each use of URI is not a hypertext link. Hypertext is about user
experience.
[Zakim]
- DanC_NRT, you wanted to either make an architectural point about URI
references (change of scale) or drop it
- [Chris]
- constraining 'links' to 'hypertext links' - does that cut out
stylesheet links? some uses of uri are not links, eg namespace URIs
- [TBray]
- NW: don't object to calling this hypertext links, I think we will get
asked what about non-hypertext links and we need an answer. We have to
plug this hole
- [Zakim]
- DaveO, you wanted to add that links are also built from metadata
about the URI. Links are URIs+metadata.
- [TBray]
- TBL: a page of N3 is full of URIs; do you lose anything by calling
them just URIs?
- DO: to me the world-view of a link contains a reference, the word
"link" adds value because it's not just a reference, there's a
construct there with metadata. I don't care which way we go, but we
have to be clear
- [Chris]
- URI is one component of a link. uri in isolation is not a link
- [TBray]
- NW: look at an XHTML doc with namespaces at the front and <a
href=> inside, which ones are hypertext links and which aren't
- DO: this is why Roy talked about active/passive
- TBL: an ontology of links would be interesting
- NW: I'm not talking about an ontology of links
- [DaveO]
- Why not define link in the general sense, then talk about hypertext
links? I propose: 3 sections: 1) URIs; 2) Links; 3) Hypertext Links
- [Zakim]
- Chris, you wanted to ask if "Format specification authors SHOULD
provide mechanisms that allow Web-wide linking, not just internal
document linking" means IDREF harmful
- [TBray]
- CL: thus, if we reduce this to hypertext linking, then is this no
longer harmful because it's not a hypertext link
- TBL: this is a specialization of the principle "Use URIs"
- CL: can we have a link back to that?
- NW: can't make this a must, it needs to be a SHOULD
- TBL: if you later want to relax a same-doc limitation, if you've used
a URI you're good but not if you used an IDREF
- PC: comment about generic supertypes that I don't understand
- [Zakim]
- DanC_NRT, you wanted to wonder why there are no principles in this
section, and to note that 'hyperlink' is a first-class terms
- [Chris]
- OK so the answer is YES
- [TBray]
- DC: not sure what we're trying to say
- [timbl_jp]
- I think we have consensus that IDREF considered harmful, but DanC
notes that we have not necessarily told our readers that...
- [TBray]
- DC: can imagine principles about hypertext linking, idref, etc...
- [Chris]
- timbl, where do we have the general IDREF principle? I don't see
it
- [TBray]
- NW: to me, a URI in a representation is a link, if there are
differences, then we have to be precise
- DC: suppose you said a URI in a representation is just a URI in a
representation. Never mentioning links. I like the idea of making this
a hypertext section
- [paulc]
- TB: I agree with norm. We need a clear answer or we are going to get
the questions that Norm said. Useful to say use general links rather
than the local document sub-type only.
- [Stuart]
- 1st sentence 2nd para 4.5 "When a representation of one resource
refers to another resource with a URI, this constitutes a link between
the two resources."
- [paulc]
- TB: If SVG had been designed without the ability to embed URIs that
would have been a less powerful language.
- TB: Design for use of links in your language.
- [timbl_jp]
- [the tag loses those using windows to the irc channel]
- "Intended for traversal"
- [TBray]
- TB: can't live with saying "hypertext links" without saying what that
means as opposed to ordinary links
- TBL: how about calling the section "hypertext"
- TB: OK
- DO: let's split into two sections, active/passive per Roy's ideas,
some URIs aren't there to be followed e.g. namespace names.
- DC & DO talk about when URIs are links
- IJ: this contradicts our recommendation that namespace URIs be
dereferenceable
- DO: talking about existence of namespace names which aren't
followed
- TBL: Distinction between URIs which are links aren't aren't.
"intended for traversal" you mean "at the application level". Whereas
passive ones are those the machine uses maybe just for identification.
I'd call the active ones hypertext links and the others just URIs.
There's no metadata, they're just links.
- DO, CL: But a namespace name does have metadata, including the fact
that it's a namespace name.
- TBL: but neither of us have a way forward.
- TB: I don't buy the distinction between active/passive links. I
propose that we retitle the section "Hypertext", avoiding the phrase
"hypertext link", keeping the existing practices and principles. There
may be useful work down the road on taxonomies. Propose: retitle it
"hypertext", keep the principles.
- IJ: note definition of link as URI in representation from section
2.
- CL: a link isn't a link without context. A bare URI isn't good
enough.
- TB: do you want to change section 2?
- CL: yes.
- NW: +1 to TB's proposal
- TBL: +1 to TB, one reason is that there is a lot of architecture out
there around hypertext e.g. the Dexter model. Pre-web stuff. Propose
referring to this model in the doc out of politeness if nothing else.
Semantics of "back" "next" etc.
- SW: +1 to TBL
- DC: def'n of link used to be motivation for principle, now not happy
with justification for the principle in section 2. Sentence "When a rep
contains a URI", move that back before "Identify with URIs". The reason
we identify things with URIs is to get the network effect.
- DO: don't understand why. The link exists.
- DC: Doesn't appeal to me. Network-effect business needs to go above
the Use URIs principle. Make that the 2nd para of section 2.
- TB: When a URI appears in a representation, it constitutes a link. We
can't take that out.
- DC: I wouldn't mind losing the first sentence. Move "When a
representation..." para back to section 2, and I'm OK with losing first
sentence and emboldened link.
- TB: not OK with losing 1st sentence.
- Resolved to move 2nd para of 4.5 to
section 2 before 1st constraint.
- TB: when there is a URI in a representation then there bloody well is
an element.
- CL: What about XLink design, insisting on one URI per element
etc?
- TB: orthogonal to issue of whether there's a link there or not.
- SW: ... didn't get it ...
- CL: section about "absolutizing URIs" belongs where? .... general
debate...
- TBL: halfway between data formats and URIs, currently it's in DF and
that's OK
- DO: same question as CL
- TBL: ... proposes text about the goodness of using URIs and how this
leads to the network effect ... ... move the def'n TB likes back into
4.5.
- TB: OK with that
- CL: to the sentence TB likes, say "additional information may also
play part of the link".
- DO: worried about defining links in a section entitled "Hypertext"
which leaves out non-hypertext apps of links:
- TB: it's OK
- SW: is XLink-related stuff relevant here?
- DC: I used Dexter reference but didn't actually read the source
documentation.
Resolved to do following edits for
4.5, DC abstaining:
- Retitle 4.5 "Hypertext"
- Use TBL's proposed text for 2 that doesn't use the term
"link"
- Keep definition of "link" in 4.5
- Define Link ::= URI Metadata*
- Create subsection on uri references; fix text about building
links to better text on absolutizing.
- - d/Hyperlink
- - In 4.5, first para, include example of absolute URI (with
/foo)
- d Last sentence of paragraph after "Web linking" GPN
- Lose the active/passive text; see TB text.
4.6. XML-Based Data Formats
- Ian
- DO: In 4.6, I'd like to talk about languages rather than formats.
- DC: I could live either way.
- DO: Use a transition from format to language.
- IJ: I'll try to switch over to language in 4.6.
- 4.6.2. Links and Qnames in XML
- DO: We need to say more about the badness of QNames. For example,
Give an example of qnames harmful. Canonicalization: you can lose the
target namespace.
- TB: I agree with DO.
- DO: "Format specification authors who use QNames MUST provide a
mapping to URIs". This should be SHOULD.
- TB, NW, CL: No, MUST.
- SW: Two nuances:
- Is there a mapping from qnames to URIs?
- Is a qualified name something other than a URI?
- SW: If someone is using a Qname because that meets their needs, why
should we obligate them to use a URI?
- DC: They are using things other than URIs to refer to things; that's
a no-no. URI Refs are not URIs; they are mapped to URIs.
- TB: Recast this as follows: "The use of Qnames as identifiers without
providing a mapping to URIs is inconsistent with Web Architecture"
- CL noting on 4.6.1: "The data's usefulness should outlive the tools
currently used to process it." Please don't imply that can't use XML
for short-lived things.
- DC: I like TB's proposal somewhat; I think that this closes issue 6.
- Use URIs as identifiers
- If you use Qnames, provide a mapping to URIs.
- The use of Qnames as identifiers without providing a mapping to
URIs is inconsistent with Web Architecture"
- Cite RDF and Schemanons, abscomponentrefs (existing mappings)
- Resolved: Close issue 6 with TB
language: "The use of Qnames as identifiers without providing a mapping
to URIs is inconsistent with Web Architecture".
- Action IJ:
- Close issue
- Send email to person who raised issue.
- IJ: What text from finding can we use to pad section 4.6.2?
- Action NW/IJ: Rewrite 4.6.2. Revise first
GPN per TB text. Second one ok. Take language from finding to give more
context.
- Action DO: Point WSDL WG to resolution of
issue 6.
- 4.6.3. XML Namespaces
- DC: Anyone like?
- NW: I think ok.
- TB: Delete "In that respect they are a somewhat special case."
- [Support to delete]
- [DC starts chairing]
- SW: The section is confusing/confused about local names, expanded
names, etc. Don't introduce new term "expanded term". Names are either
qualified or unqualified. They are not necessarily introduced as
qualified names using QName syntax.
- TB: "Attributes are always attached to the element instance on which
they appear."
- SW: The meaning of attributes are either scoped globally or locally.
I think in this section need to:
- Distinguish qualified/unqualified name.
- Talk about global/local scoping of meaning.
- DO: I'd like to change format/language in this section.
- TB: "Specification of new XML languages". I'm ok with using
"language".
- DO: Yes.
- DC: What is the main point of this section?
- TB: Use namespaces.
- CL: When to use namespaces.
- TB: I think the issue CL raised [scribe missed] is that for attribute
there is a range between things that are universally global and others
that are local. Ok for the document to talk about a range.
- TB: I propose to delete 4.6.3.
- DC, SW: Yes.
- PC, CL: That doesn't appeal to me.
- IJ: I propose shrinking the section to it's main point; leave out ns
mechanics.
- DC: I support that.
- CL: No.
- TBL: I can live with keeping the section.
- 4.6.4. XML Namespaces and Versioning
- {Support to keep the section}
- NW: I want to move 4.6.4 back to section on versioning.
- Resolved: Move 4.6.4 to section on
versioning (4.3.1), CL abstaining.
- DO: I think there needs to be a clearer relationship between
namespaces and versioning. I'd like to tie together the choice of
namespace change policy and the extensibility model (e.g., MUST
IGNORE).
- SW: I'd like to know what in the story convinced Nadia.
- IJ: It can be rewritten as: "The choice of extensibility model and
namespace policy helps them meet their desired goal (changes, less
cost)."
- Action IJ:
- Amend story to talk about the choice of extensibility model and
namespace policy how that helps them meet their desired goals (easy
changes, less cost).
- Tie ns change more strongly to extensibility model with a cross
reference.
- 4.6.5. Namespace Documents
- {Lots of support for 4.6.5}
- Resolved: "In general, there is no
"best" data format for creating a namespace document." Change that to
"There is no established best practice".
- Resolved: There is support for PC to do
a finding; action item still pending
- PC: I think that it's valuable to do the finding since we may have
glossed over some important points.
- DO: I think there's a bug in GPN of 4.6.5. Consider issue 37, which
says that it's ok to use frag ids for abstract components. The use of
RDDL as a representation in conjunction with the frag id intended for
WSDL will break.
- TB: I think that that issue is adequately covered in other
sections.
- DC: What about a cross reference here to the section on
fragments?
- CL, TB, IJ: Support for DC proposal.
- TB: I think it would be ok to put a para under GPN to say that if
someone wanted to combine a ns name and a frag id, they need to ensure
that the representations served for that resource are consistent.
- Resolved: Include a cross ref to frag
id issues from 4.6.5 along the lines of what TB said.
- 4.6.6. Fragment Identifiers and ID Semantics
- {People want this section}
- CL: Create:
- 4.6.6: ID semantics (starting fourth para of 4.4.6 to end
note)
- 4.6.7: Media types for XML.
- 4.6.8: Fragment identifiers for XML. Move first three paras from
4.6.6 here.
- Resolved to make CL's change.
- Abstaining: SW, TBL.
- TB: In ordered list of 4.6.6, all of a sudden talk of PSVI...
- CL: Include a reference.
- Action IJ: Add references to Infoset and
PSVI.
- Resolved: Delete editor's note
"Editor's note: W3C's XML Core Working Group is investigating the
question of fragment identifier semantics."
- Action IJ: Ensure that pointed to from
issues list.
- 4.6.7. Media Types for XML
- TB: essential to keep this section.
- {People want this section}
- 4.7. Future Directions for Formats
- {Support from three people to keep, three people to lose
it}
- TB: Delete this section.
- CL: I like 4.7.1 as a pointer to a known hole.
- TBL: I have some text, meant for a new section of 4 (not future
directions) on composition of data formats.
- [cf. TBL comments on this section on the list].
- CL: +1 to TBL's language.
- TB: Lose the section, or replace 4.7.1 with TBL's text.
- SW: Extensibility and mixing namespaces are different sides of the
same coin.
- DO: I suggest that this section relates to extensibility.
- TBL: However, there is an issue of talking about extensibility before
namespaces.
- IJ Proposal:
- Move TBL's text to 4.3
- Break into three subsections: versioning, extensibility,
combinations.
- TB: Don't reorganize 4.3, but ok to create subsection for
extensibility.
- TBL: We can split my proposed text into a bit on extensibility and a
bit on future directions.
- CL: "4.7 Composing Data Formats"
- Proposals:
- TBL text "4.7 Composing Data Formats"
- TBL text as subsection 4.3.1
- Resolved:
- Adopt TBL text as new section 4.3.2. entitled "Composing Data
Formats". Link to TAG issues 33 as well.
- Leave 4.7 with just links to issues 29, 34, 35.
- Proposal: Amend recent resolution so that 4.7 contains only one item,
issue 29.
- Resolved: Adopt the amendment.
Authors, Managers,
Users, Webmasters ask us
For a cool logo
- [IJ]
- IJ: I propose deleting 5 and talking to the QAWG about what type of
conformance section we should have.
- DO: I think that it's important to keep this section since we do make
MUST statements.
- TB: I don't think the utility of this document will improve by
allowing conformance to it. There is a cost to having the section
raises issues about industry conformance, politics, etc.
- SW Proposal: Move useful content of this section to front of
document.
- TBL: While I'd be happy to see up front why there is no conformance
clause here's why there shouldn't be one. The conformance section
establishes a bar for a subset of a given class of objects to reach.
And if the bar is reached, that implies the following...
- TBL: A lot of what we want people to do is expressed in declarative
terms (i.e., not MUST) in constraints. That will tend to mislead people
about what they think they have to do.
- TBL: Also, the document is so multi-faceted, that a single
conformance profile doesn't work.
- TBL: Also, I've never heard of conformance for people.
- PC: I propose to include a statement in 1.1.1 that says:
- This document gives guidance
- That there is no conformance provision.
- DC summarizing: Move RFC 2119 reference to early in the document.
- IJ proposal:
- Delete 5.
- Early in document, include reference to RFC 2119
- In 1.1.1 explain how the document provides guidance to these
audiences and also why / that there is no conformance clause.
- So resolved, unanimously.
2. Discussion of selected topics
- [IJ]
- TB: "Specification authors SHOULD specify agent behavior in the face
of error conditions." As I recall, DC objected to this note.
- DC: I don't agree with it as stated.
- TB: Networked informations that acknowledge where errors occur and
document them are superior to those that do not. E.g., HTTP. Also,
deterministic error-handling in XML. Third, discipline in SOAP of MUST
IGNORE/MUST UNDERSTAND. In general, you should specify the reaction of
the system in the face of predictable errors.
- DC: A better section heading might be "Robustness". HTTP 404 is not
error handling; it's part of the protocol.
- TB Proposal: Leave it in.
- TBL: I think that there are times when it's appropriate for an agent
to behave one way, and other times when other behavior is appropriate.
I'd prefer that specs say "When this happens, the result is
meaningless." Example of inappropriate behavior by an agent is stopping
processing when, e.g., not finding a DTD, which is not what the user
wants.
- PC to DC: Please say more about robustness.
- TB: I'd be ok with a section change on robustness.
- PC cites example of specifying robustness in xpath 1.0 (regarding
"+", to generate a response at all case) that has made it hard to
evolve.
- TB: I am ok to refine this to say that specs should talk about
strategies for handling highly predictable error conditions. Would it
be easier to revise GPN to say: "Specification authors SHOULD specify
strategies for handling predictable error conditions."
- DC: I don't consider the XML case exemplary. The scope of the spec
expanded from being just a data format spec to being a protocol as well
for handling it. Yes, people should look at history when designing. I
don't like "Similarly" in first bullet of 1.2.2. Our readership asked
us to comment on "be liberal with what you accept and conservative with
what you produce." I'd like for us to include such text and comment on
it. I'd be happy to leave other text and delete section GPN in this
section. Please also connect this section with section on authoritative
server metadata.
- TBL distinguishes format spec requirements from protocol spec
requirements, where predictable errors are more explicitly specified.
In format specs, it's more about meaning.
- CL: I would object to promoting the "be liberal with what you accept
and conservative with what you produce" paradigm. In practice, this has
been harmful.
- DO: I think that guideline is useful and promotes
interoperability.
- DC: I don't object to the principle as revised. I don't think the XML
spec is exemplary since there are three parties in the protocol (since
"at user option"). I think what XML spec authors did at the time was
appropriate, but I don't want to do it again. I think our readership
would expect us to comment on that principle. Can we agree to close
errorHandling-20 at the same time?
- NW Proposal: Delete the second GPN in 1.2.2.
- So Resolved.
- TBL: I think that we should talk about "be liberal with what you
accept and conservative with what you produce". There are three
situations where one might find oneself with this possibility.
- A specification is unclear.
- The specification says "Transmitters should only do this, but
receivers should also accept this." That's weird.
- Software can be more liberal in what it accepts.
- TBL: The XML spec should have said "A document is valid in these
conditions."
- TB: I think it would be desirable if the arch doc did include some
discussion of the liberal/conservative dictum. I would be ok to go to
last call without such text. TB: One reason the Web scales is HTTP 404.
I think we should discuss what the lessons are.
- [TB satisfied with first bullet discussion]
- [The TAG reviews issue errorHandling-20]
- TB Proposal: Close errorHandling-20 citing Arch Doc.
- PC: What about handling of deprecated things?
- DC: I don't want us to discuss that.
- [We review text from DO on extensibility for beginning of
document. The text relates extension to orthogonality and
errors.]
- TB: I think we can just say we decline to take up the part of the
issue related to deprecated features.
- TB Proposal:
- Resolve issue 20 by asserting that we have addressed a majority
of points about the issue in the 11 Nov draft, with pointers to
relevant sections 3.4 and 1.2.2, as well as the section on
versioning and extensibility.
- Decline to handle the following:
- Extension of XML. Answer: Application dependent.
- Handling of deprecated elements.
- Ask reviewer if the reviewer wants to raise as a separate
issue.
- Resolved to accept TB proposal, TBL and
SW abstaining.
- Action CL: Write text to reviewer about
the resolution of errorHandling-20.
- Action DC: Follow up on KeepPOSTRecords
with Janet Daly on how to raise awareness of this point (which is in
CUAP).
Resolved to add SOAP to list "(e.g., HTTP,
FTP, NNTP, SMTP, etc.)" in 3.2.
See proposed
text from TBL with edits from yesterday.
- IJ
- TB: I think TBL's text is good; this will lead to a flood of
email.
- IJ Proposal: Talk about how expensive it would be to reinvent HTTP by
pointing out all of the things that would have to be changed and how
costly that would be.
- {Some support for that}
- DC: I'd like to resolve HTTPSubstrate here if we can. We need to cite
RFC3205.
- TBL: If we refer to the RFC, we point out the damage that can be done
by following certain parts of the RFC.
- Resolved: IJ will write text for this
section that demonstrates the cost of implementing (or re-implementing)
a URI scheme by way of an HTTP example.
- [No closure on issue HTTPSubstrate]
What to do with Editor's Note about HTTPRange-14 just before 3.1? Recall
that pushback was about losing the term "on the Web".
- IJ
- TB: I think the notion of "information resource" is a useful notion,
but we haven't crystallized the notion enough. Whereas it would be
useful to talk about something being on the Web, we don't have
consensus on that. On the balance, I think we can go to last call
without having done that work, so I am in favor of simply losing the
note.
- DO: I'm roughly comfortable with RF's definition. I think the
community uses this term enough that we should talk about it in the
document.
- TBL: I am uncomfortable with "on the Web" meaning simply that there's
a URI for a resource. People on the street use "on the Web" to mean
there is a representation available.
- TB: I find RF's definition to be non-functional. I also agree with
TBL's sentiment regarding the availability of a representation.
- CL: Same here.
- DO: I agree that there's also an expectation that there's a
representation available.
- [timbl_jp]
"On the web" is a phrase used for a resource which has at least
one URI which can under some circumstances (such as access control) be
dereferenced using network protocols.
- [Chris]
- file:/c/my%20Documents/foo.html
- [TBray]
- An information resource is one for which there is a reasonable
expectation that representations will be made available.
- [DaveO]
- I can live with TB's proposal.
- [TBray]
- An information resource is one for which there is a reasonable
expectation that representations will be made available.
- [Chris]
- TEST CASE file:/c/My%20Documents/foo.html is that on the web?
- [TBray]
- TimBL: "On the web" is a phrase used for a resource which has at
least one URI which can under some circumstances (such as access
control) be dereferenced using network protocols.
- [Chris]
- subject to access control *I* can access it
- [Ian]
- IJ Proposal: "Note: The Web Architecture does not require a formal
definition of the commonly used phrase "on the Web." There is general
agreement that, informally, something is "on the Web" when the user has
(modulo access rights, error conditions, etc.) access to a
representation
of the identified resource."
- [Stuart]
- Are things that have URNs "on-the-web"
- [TBray]
- <general agreement that these formulations say "no, things
with URNs aren't on the Web">
- IJ
- NW: I think that "on the Web" is a colloquialism and we don't need to
ground it.
- TB: I used the phase "expectation".
- DO: I can live with expectation or "intended for dereferencing".
- NW: I don't think TB's definition helps (w.r.t. httpRange-14).
- DO: There are two aspects of "on the Web":
- expectation that someone can dereference a URI.
- something on the Web when you can GET it.
- SW: I believe that being GET-table is not a requirement.
- [Norm]
- I do not wish to define "on the web."
- [TBray]
- heh, we define the web in the first paragraph of 1.0 Introduction, as
an information space etc.
- [Norm]
- URNs are retrievable on my machine, so they're as much on the web as
any other URI to me.
- [timbl_jp]
- Proposal: "Note: The Web Architecture does not require a formal
definition of the commonly used phrase "on the Web." Informally,
something is "on the Web" when a user can under some circumstances
(access rights, error conditions, etc.) access a representation of the
identified resource using network protocols."
- [Stuart]
- re TBray: if we can says something about it then in some sense it is
'in-the-informations-space'
- [TBray]
- "... when a user can under normal circumstances (e.g. assuming no
access-control or network problems arise) can access a
representation"
- "The Web Architecture does not require a formal definition of the
commonly used phrase "on the Web"."
- [timbl_jp]
- "Note: The Web Architecture does not require a formal definition of
the commonly used phrase "on the Web." Informally, a resource is "on
the Web" when a user can (modulo access rights, error conditions, etc.)
access a representation of it using network protocols."
- [TBray]
- Informally, a resource is on the Web ...when a URI for it has been
published...and the user has access to a representation (given
appropriate network connectivity and access privileges)
- [timbl_jp]
- "Note: The Web Architecture does not require a formal definition of
the commonly used phrase "on the Web." Informally, a resource is "on
the Web" when it has a URI and a user can (modulo access rights, error
conditions, etc.) use the URI access a representation of it using
network protocols."
- [Ian]
- Proposal: "Note: The Web Architecture does not require a formal
definition of the commonly used phrase "on the Web." Informally, a
resource is "on the Web" when it has a URI and a user can use the URI
access a representation of it using network protocols (given
appropriate access privileges, network connectivity, etc.)."
- [timbl_jp]
- "Note: The Web Architecture does not require a formal definition of
the commonly used phrase "on the Web." Informally, a resource is "on
the Web" when it has a URI and a user can (modulo access rights, error
conditions, etc.) use the URI to access a representation of it using
network protocols."
- [DaveO]
- change user to agent
- [Ian]
- IJ Proposal: "Note: The Web Architecture does not require a formal
definition of the commonly used phrase "on the Web." Informally, a
resource is on the Web" when it has a URI and a user can use the URI
access a representation of it using network protocols (given
appropriate access privileges, network connectivity, etc.)."
- so Resolved. SW, NW abstaining.
- PC: Does this cover the case of internal private web?
- TB, CL: Yes.
See SW's photos
of the whiteboard of TBL's model.
- [Ian]
- Proposal: Split the extensibility
finding into two documents (rather than two sections); one re:
schemas, the other about the other stuff.
- Proposal NW:
- Publish versioning finding without schema information in one
finding.
- Publish a separate finding after last call that includes the
schema information.
- [DaveO]
- Is this 1 issue with 2 findings? 2 issues with 2 findings? 1 issue
with 1 finding that has 2 sections? If 1 issue with 2 findings, is it
"finding #1: General Exten/vers" which refers to "finding #2: XML
Schema application of finding #1"?
- [Ian]
- Proposal NW:
- Publish versioning finding without schema information in one
finding.
- Move the schema stuff to another document that NW does not expect
to publish before last call.
- [Norm]
- http://www.w3.org/2001/tag/doc/versioning-20031116.html
(not yet accessible)
- Member only. I'm reluctant to make it public without formal consent
from TAG
- [Ian]
- IJ and NW to talk about latest version link off line.
- Refer from issue 41 (issues list) to the schema text in section 9 of
the 3 October version of the extensibility finding.
- PC proposal:
- Last call doc refer to accepted findings, or issues with draft
findings or no findings.
- [DanC_NRT]
- (i.e. each pointer refers to something agreed by the tag. works for
me)
- [Ian]
- Resolved: Accept PC's proposal.
See proposal
from Tim Bray
- [Ian]
- CL: I think we should look at this closely to see whether it works in
all cases.
- DO: I think we should say people are not agents.
- DC: If people are not included in the class, then say people and
software. Agents has a long history in the community.
- TBL: I want a generic class that includes people.
- [DanC_NRT]
- "An agent is something which can show independent action, whether
conscious or not."
- [Zakim]
- DanC_NRT, you wanted to excerpt from http://www.w3.org/2003/05/27-pubrules.html#status
- [DanC_NRT]
- rather: http://www.cyc.com/cyc-2-1/vocab/agent-vocab.html#Agent
- [Ian]
- DC: What are the places in the document where the distinction between
people and software matters?
- [timbl_jp]
- ago (egi actum ) : to spend time, live / manage, drive, lead.
- Its what we do to the web's full potential.
- [Ian]
- Resolved: The term "agent" includes
people and software.
Action SW: Verify that "agent" is used
consistently in the document and makes sense as both people and
software.
- [timbl_jp]
- http://www.ordotempli.org/latin_dictionary.htm
- [Ian]
- NW: Recall - xinclude design uses to strings, not one, to identify a
resource.
- DC: I would like to follow up with the Working Group.
- [NW provides interesting case]
- href="myfile.txt#xpointer(id('foo'))"
- parse='xml'
- NW: myfile.txt is served as 'text/plain'
- [DanC_NRT]
- ... with the WG ala: pls cite "use URIs" and say "we know about that,
and we're not doing that because we're building XML infrastructure, not
an XML application"
- [Ian]
- NW: Parser told to override that media type. We pushed back on that
design. The new design looks like this.
- href="myfile.txt" parse='xml' xpointer="xpointer(#('foo'))"
- So this violates the principle to use URIs since there are two
strings.
- DO: Does a design make sense where there's a choice of fragids that
depends on the media type of the content served?
- [DanC_NRT]
- +1 DO, follow up with that design suggestion. it's more complex in a
way, but nicer in the common case for the author
- [Ian]
- CL: When I look at the new design, seems analogous to getting some
xml, transforming it with xslt, and manipulating.
[Zakim]
- timbl_jp, you wanted to say that 1) to have the string
"foo.txt#xpointer()...." is an abomination; 2) It isn't overwriting but
applying a function , as chris implied. 3) it
- ... is a common case not a screw case, as XML doesn't have fragid
syntax but XHTML and SVG do,...
- [Chris]
- secondary resource?
- [Ian]
- TBL: The group is applying a function. They are turning plain text
into XML by parsing plain text.
- [DanC_NRT]
- TBL: I see 3 modes: don't touch it, parse it, un-parse it
- [Ian]
- TBL: I prefer the new design. They are saying:
- Get representation of this
- Parse the returned text
- Determine secondary resource based on those bits and frag id.
- DO: I'm concerned that the arch doc doesn't say enough to explain
this case. I have concerns that we have not explained in the XML model
sufficiently when the frag id is applied.
- IJ: I propose we include this as an example in the mime type
finding.
- NW: I think that DO is right. There is something else that needs to
be said. With the arch in hand, I can argue that both are wrong. I am
inclined to believe that you can phrase it in such a way that it makes
sense.
- TBL: Please do not use this as an example in the finding on mime
override.
- [Discussion of whether we should investigate this
further]
- TBL: I move that we resolve to consider this as a possible issue
after the beginning of last call.
- SW Proposal: Add this as an issue to our issues list.
- So resolved. DC opposed.
- Action IJ: Add to the issues list a new
issue.
- Suggested names:
- - DerivedResources
- - XIncludeFragIDs
- - DerivedResourceFragIds
- [DaveO]
- fragidinterpretationindocprocessingmodel
- [Chris]
- for the record I object to a name that lambasts a W3C WG for a
previous design that they are no longer promoting hence,fragidoverride
etc is totally inappropriate as a name.
- [Ian]
- Resolved: Add ultimateQuestion-42.
- [For discussion in April 2004]
- [DanC_NRT]
- you know, the answer to life, the universe, and everything. in memory
of Douglas Adams
- Action DC: Elaborate on value of orthogonality of specs in section
1.2.1 including example HTTP/HTML
- [Ian]
- DC: My proposed
text is meant as an elaboration; it might replace part of para
3.
- NW: I am happy to accept DC's text as example;.
- Proposal to accept DC text with NW's friendly amendment to cite as
example.
- so Resolved.
- Action DC: Write up some replacement text for text at beginning of
3.3.1.
- DC: I propose to withdraw.
- Resolved to WITHDRAW.
- DC: Recall that we said we would replace variables with names.
- Completed action DO/NW: Produce new text for a small subsection 1.2.4
(or perhaps for 1.2.1)
- [DaveO]
- Extensibility is a type of orthogonality which permits the
independent specification and relationship between orthogonal
abstractions. <<insert 3rd paragraph from 4.3 and translate
"format designer" into abstractions>> <<Experience shows
that abstractions that strike the right balance between allowing change
and preserving interoperability are more likely to thrive and are less
likely to disrupt the Web community..... Some examples of
successful.....and u
- Some examples of successful.....and user agent plug-ins".
- Extensibility is necessary to enable compatible evolution of
abstractions. Abstractions that do not provide for extensibility cannot
be evolved in a compatible manner. The conditions under which an
extension is an error should be clearly specified.
- [Ian]
- DO: I am trying to tie together extensibility and error-handling.
- [DanC_NRT]
- hmm... mostly looks cool, but extensions and errors are exclusive, to
me, so perhaps "under which conditions mutations are extensions and
when they are errors"
- [Ian]
- DC: To me, something is either an extension or an error. Hmm, I can
see how it can be a multi-party thing and thus more an error on one
side than the other.
- [TAG edits para in real time]
- [DanC_NRT]
- (anybody editing with Amaya, beware: it renames fragments
surprisingly sometimes)
- [Chris]
- The conditions under which use of an extension must provoke an error
should be clearly specified
- [DanC_NRT]
- (hmm... has that problem/bug been reported? it bit bwm hard when
managing RDF Core issues)
- [Ian]
- DC, DO: +1 to CL text.
- [DanC_NRT]
- (insert movie of timbl dramatically acting out extensibility and
flexibility ;-)
- tbl writes on whiteboard: [[
- L1 -> L2 where L2 \superset L1
- ]] start over
- [[
- Extensibility
- L1 -> L2 where L2 \superset L1
- Orthogonality:
- L3 = L1 x L2 [sum notation above/below L1, L2. skw took a photo]
- Versioning
- . Extensibility when you call L1 & L2 versions of the same
language
- ]]
- ACTION skw: provide photo of
extensibility/versioning whiteboard notes for the meeting record
- tbl writes in red...
- [[ Vt \superset Vo
- L = ML x Vo
- L[T] = ML x V[T]
- => L[T] \superset L
- ]]
- (lots of whiteboard discussion)
- IJ: that's called a profile [murmurs of agreement. What's
'that'?]
- tbl writes more in black [[
- Profile
- L1 -> L2 where L2 \subset L1
- ]]
- and a bit more...
- [[
- Aggregation/composite/?
- P = L1 x L2 x L3
- ]]
- TBL: another sort of profile -- DC:aggregate? SKW: Composite? --
where you need PNG + SVG + HTML...
- [... discussion of composability etc. resumes ...]
- s/resumes/continues/
- [DanC_NRT]
- "The information that people represent in the Web and the
technologies they use to represent that information change over time.
Versioning is the process of managing that change."
- The information in the Web and the technologies used to represent
that information change over time.
- then: Some of the established mechanism for managing that change are
extensions and profiles.
- [Ian]
- TBL: You can talk about compatibility of protocols; would require
more math.
- [timbl_jp]
- SKW: A protocol can be considered a language because the description
of any trace is in a language.
- [Ian]
- (Set of sentences => Set of messages connection)
- [DanC_NRT]
- interesting... "4. Extensibility and Architecture" in the SIP spec http://www.zvon.org/tmRFC/RFC3427/Output/chapter4.html
- [Ian]
- Completed Action TBL: Draft text for a new 1.2.2 on extensibility
(see below).
- [Norm]
- Before the good practice note: Extensibility is not free. Providing
hooks for extensibility is another requirement that must be factored
into the costs of language design. Experience suggests that the long
term benefits generally outweigh the costs.
- [DanC_NRT]
- +1 Norm
- [Ian]
- Review of proposal
from TBL.
DC Proposal: Let DO/IJ/TBL write text and if they come to agreement,
we accept it.
so Resolved.
- [Ian]
- NW: I completed another action - draft a new 4.6 on qnames
Proposed
text:
- 4.6.2 QNames in XML: Qualified names were introduced by [XML
Namespaces]. They were defined for element and attribute names and
provide a mechanism for concisely identifying a URI/local-name pair.
Other specifications, starting with [XSLT], have taken QNames and
employed them in contexts other than element and attribute names.
Specifically, QNames have been used in attribute values and element
content. Some specifications use QNames as shortcuts for unique
identifiers derived from a URI/local-name pair that have no
relationship to element or attribute names.
- Using a QName as a shortcut for a URI/local-name pair is often
convenient, but it carries a price. There is no single, accepted way to
convert QNames into URI/local-name pairs or vice versa. The
identification mechanism for the web is the URI.
- Good Practice: QName Mapping
- Format specification authors who use QNames MUST provide a mapping to
URIs.
- QNames and URIs cannot be distinguished lexically
Good Practice: QNames Indistinguishable from URIs Format
specification authors MUST NOT define...
- [Ian]
- IJ: Can we delete "concisely"?
- TBL: s/identify/creating
- TBL: Leave "concisely"
- DC: I'd like NW text in the URI refs section.
- DO: What about one of costs of using qname in content - xml
canonicalization - loss of namespace name.
- DC: I'd expect that in the finding.
- s/loss of namespace name/loss of binding
- s/canonicalization/exclusive canonicalization/
- [DanC_NRT]
- good question... status of the qnames finding? /me looks it up...
- [Ian]
- Resolved to accept NW's proposal.
- NW: I have an action to add something on canonicalization to the
finding. I believe that my action item re: 4.6.2 was replacement text.
Note in particular the loss of the link to the TAG issue.
- TBL: Put xlinkScope-23 link in section on hyperlinks.
- s/hyperlinks/hypertext.
- TBL: XLink is an appropriate specification for representing links in
hypertext applications.
- Proposal:
- - Replace 4.6.2. with NW proposed text.
- - Move link to issue 23 to section on hypertext with TBL's
sentence.
- [DanC_NRT]
- - "Some specifications, e.g. XXX"
- [Ian]
- - Include an example of specs that include qnames in content.
- s/in content//
- so Resolved.
- [Chris]
- Proposed
text: "Experience shows that the allowing authors to separate
content logic from presentation and interaction concerns aids reuse,
and helps them reach the widest possible audience. This may be done by
serving the separate components for integration on the client, or by
sending the delivery context in the request for integration on a
server."
- [Ian]
- [Response to CL: 1) Propose a sentence for 4.4 about delivery
context.]
- TBL: s/content logic/content semantics/
- NW: Recall that TB said it was sometimes useful to reuse bytes no
matter what they mean. You might decide to pick up a doc an harvest
links.
- DC: You've gone outside of the arch doc at that point.
- TBL: Or another way to view that is that you are RELYING on the link
semantics and doing something else with them.
- [Chris]
- [off-the-spoken-record response to IJ: was trying to keep it short
and we already agreed to link to DI from ArchDoc yesterday]
- [Ian]
- CL, DO: Don't like "semantics"
- [DanC_NRT]
- ("that point" being when you "... disregard that it's a docbook
document")
- [Ian]
- DO: I can live with "content" alone and dealing with the risk of
pain.
- PC: I think most of the community will know what we mean (80/20 cut).
I believe that separating content from presentation aids reuse but also
produces a more robust application.
- [Chris]
- http://www.w3.org/2001/tag/doc/contentPresentation-26-20030630.html
- [Ian]
- IJ: Did we agree yesterday that there would be a link to
orthogonality here?
- [Chris]
- There is no hard and fast division between what is 'purely semantic
content' and what is 'just presentation'. The term "semantics" is often
used or misused in this context, however any structured format is
likely to have some semantics; and some semantics refer to precise
details of presentation. Thus, 'semantics' is not used in this
section.
- [Ian]
- Resolved to accept CL's proposal, IJ
abstaining.
- TB's action completed then subsumed.
- DO: Propose some extra text that hypertext agents often follow an
IGNORE rule and this often results in incompatible behavior.
- DO: Section 4.5, ignore applied to fragid interpretation.
- Action DO so revised, continued.
- NW: Provide language on cost/benefit trade-off (for section
4.3)
- Done: "Before the good practice note: Extensibility is not free.
Providing hooks for extensibility is another requirement that must
be factored into the costs of language design. Experience suggests
that the long term benefits generally outweigh the costs."
- DC: +1
- Resolved to accept NW's text.
The TAG met with Janet Daly (Head of W3C Communications) during lunch
to discuss promotion and communication of TAG work.
- [DC Chairing]
- The TAG discussed last call planning
- Action IJ: When the time comes, IJ will
write up status section.
Plan to attend: DC, NW, CL, TB, PC.
PC: I don't think we need slides; just stand up in front of the crowd.
- [The TAG did some tech plenary planning]
- PC: Ask for 60-90 minutes for a TAG slot.
- DC, DO: Yes, min 90 minutes.
- Action SW: Take to tech plenary committee
the TAG's proposal.
- [DanC_NRT]
- PROPOSED: to thank the hosts, Keio, ...
- [Chris]
- seconded, thirded generally
- [DanC_NRT]
Resolved, with applause.
Thanks to Gerald Oskoboiny, Wendy Chisholm, and Dan Connolly for haiku
musing.
The World Wide Web is
the Sum of Human Knowledge
Click Here for Free Porn
Ian Jacobs for Stuart Williams and TimBL
Last modified: $Date: 2007/03/19 10:35:50 $